Establishment of a medial arterial calcification model in C57BL/6J mice via arterial intimal injury
Highlight box
Key findings
• We established a novel and effective model for medial arterial calcification (MAC) in wild-type C57BL/6J male mice by combining mechanical injury of the common carotid artery with a vitamin D3-supplemented diet, along with a complementary histopathological scoring system for MAC assessment.
What is known and what is new?
• Endothelial injury is a pivotal trigger that initiates and accelerates vascular calcification. However, most existing animal models rely on hyperphosphatemia/hypercalcemia induction, which presents considerable limitations.
• This study establishes a refined endothelial injury-induced MAC model in C57BL/6 mice, uncovering a concomitant M1-macrophage activation and inflammatory response within the calcific lesions.
What is the implication, and what should change now?
• The MAC animal model established in this study can function independently of other diseases, such as chronic kidney disease and diabetes. Thus, this model can be used to investigate the molecular mechanisms of the MAC formation and development, as it can enable researchers to analyze the impact of different genes on this condition.
Introduction
Medial arterial calcification (MAC) is a chronic systemic vascular disease, which is characterized by the diffusion and progressive precipitation of calcium phosphate in the medial artery. Hence, patients with MAC often exhibit increased hardness and decreased compliance of blood vessels, tend to have hemodynamic disorders and chronic severe limb ischemia, and are more susceptible to cardiovascular disease and death. MAC often occurs among older adults and patients with chronic kidney disease (CKD), diabetes mellitus (DM), or hypertension (1,2). Because the initial clinical symptoms are often not obvious and the rate of diagnosis is low, MAC has often been an afterthought in clinical practice and has not received sufficient attention in this context. However, an accumulating body of research indicates that MAC is a key negative predictor of cardiovascular morbidity and mortality and should be considered to be a silent killer of the cardiovascular system (3,4).
The molecular pathogenesis of MAC and related risk factors remains unclear, and animal models are an important means for clarifying them. Rodents are less prone to vascular calcification, and the majority of vascular calcification models trigger the MAC formation by inducing CKD or DM through kidney removal, a high amino acid diet, a high vitamin D3 (VD3) diet, a high phosphate diet, or nicotine administration (5,6). These can possibly cause other undesired complications such as acute renal failure or multiple organ calcification, complicating the evaluation of the risk factors related to MAC formation (7-9). Therefore, animal models that enable better detection and assessment of the risk factors of MAC pathogenesis are required.
Vascular calcification, particularly MAC, is increasingly recognized as a process resembling endochondral ossification. This pathological transition is primarily driven by chondrocyte-like differentiation of vascular smooth muscle cells (VSMCs), rather than direct osteoblast-like transformation. Under stimuli such as inflammation, oxidative stress, or shear pressure, VSMCs undergo phenotypic switching toward a chondrogenic lineage, characterized by expression of SRY-box transcription factor 9 (Sox9) and secretion of cartilage-specific extracellular matrix proteins such as type II collagen and aggrecan. This cartilage-like template subsequently becomes mineralized, leading to vessel wall calcification (10,11). This mechanism has been consistently observed in both experimental models and human studies of MAC. The mouse carotid artery wire injury model is a well-established tool for studying endothelial regeneration (12). While severe endothelial dysfunction is a known precursor to vascular calcification, reliably modeling MAC has remained challenging. Driven by our initial serendipitous observation that varying the degree of mechanical injury (by adjusting guidewire diameter and friction) could induce varying degrees of vascular calcification, we sought to systematically optimize the model. We then rigorously evaluated key parameters—including guidewire diameter, the timing of calcification development, and the role of VD3 supplementation—to establish a definitive and optimal protocol for inducing MAC in C57BL/6J mice. Using this model, we not only preliminarily established the pathogenic standards for MAC but also examined its response to a calcification inhibitor, thereby validating its utility for therapeutic screening. We present this article in accordance with the ARRIVE reporting checklist (available at https://cdt.amegroups.com/article/view/10.21037/cdt-2025-435/rc).
Methods
Animals
Seven- to eight-week-old male SPF C57BL/6J wild-type mice were purchased from GemPharmatech Co., Ltd. (Nanjing, China). All mice were housed under a 12-hour light/dark cycle in a controlled environment (23±2 ℃, 50%±10% humidity, 3–5 mice per cage). Health monitoring was performed weekly, and all mice remained healthy throughout the acclimatization period.
All animal experiments were conducted in accordance with the National Institutes of Health Guide for the Care and Use of Laboratory Animals. The study protocols were approved by the Animal Welfare and Ethics Committee of Huzhou University (No. 20220701). A protocol was prepared before the study without registration. Mice were humanely euthanized via CO2 asphyxiation at the desired time points. Every effort was made to minimize suffering. Humane endpoints were strictly enforced to prevent undue suffering. No animals (humane endpoints: >20% weight loss, severe lethargy/unresponsiveness, inability to eat/drink, or signs of severe infection) met these criteria, and no adverse events or mortality occurred.
Carotid artery injury and MAC model construction
After a 1-week acclimation period, 2-month-old mice were fed a chow diet and provided with water ad libitum. Mice were randomly assigned to experimental groups using a random number generator: control group, wire diameter groups, modeling time groups, and intervention groups. Figure 1A shows the experimental groups and the number of animals (n) in each group. For the surgery, anesthesia was induced via isoflurane (Catalog #R510-22-16, RWD, Shenzhen, China) at 5% and 2% for induction and maintenance, respectively, and carprofen was injected subcutaneously for analgesia (5 mg/kg) (Catalog #HY-B1227, MedChem Express, Monmouth Junction, USA). The depth of anesthesia was confirmed by the absence of pedal reflex. The epilated area was disinfected with iodophor, and a midline incision (8–10 mm) was made in the neck of the mouse after anesthesia. The left carotid artery (LCA), external carotid artery (ECA), and internal carotid artery (ICA) were exposed via blunt dissection. The LCA and ICA were occluded temporarily via microsurgical arterial clips, while the ECA was ligated with 6-0 silk suture. A minimal incision was created in the ECA using microscissors. Subsequently, a polished stainless steel wire was inserted 5 mm into the LCA through the incision. This procedure was repeated three times to induce consistent endothelial injury. Three distinct diameters of stainless steel wires were employed across three experimental groups, with all wires subjected to standardized surface roughening via microgrinding to ensure consistent texture irrespective of diameter. The microsurgical arterial clips were then released to restore blood flow, leaving blood to flow through the ICA via the LCA. The subcutaneous tissue was carefully repositioned, and the epidermal layer was subsequently sutured. For the sham operation group, temporary occlusion of the LCA and ICA, mini-incision, and ligation of the ECA were performed, but mechanical injury with wire was not. The operation was completed under a binocular stereo microscope. The surgical procedure lasted approximately 30 minutes. Mice were monitored following surgery until recovery while they were housed in a chamber on a heating pad. For the VD3 experimental group, each mouse was administered VD3 subcutaneously (500,000 IU/kg) (CAS 67-97-0, Catalog #C1234, Yuanye Bio, Shanghai, China) for 3 consecutive days beginning the second day after mechanical injury to the LCA. VD3 was prepared according to Kwon et al. (13) as follows: 14.575 mg of VD3 was first dissolved in 70 µL of anhydrous ethanol, then mixed with 500 µL of castor oil at room temperature (suspended for 15 minutes for complete dissolution), and finally mixed with 6.2 mL of sterile injection water.
Following the successful establishment of the MAC model, therapeutic interventions were initiated to evaluate the efficacy of different anti-calcification regimens. In one experimental group, beginning 1 week after surgery, each mouse received 180 mg/kg of the calcification inhibitor etidronate acid disodium (CAS 7414-83-7, Catalog #D135681, Alladine, Shanghai, China) daily via oral gavage for 2 consecutive weeks. In another group, starting from the second day after surgery, each mouse was administered 15 mg/kg of the calcification inhibitor SNF472 (Catalog #HY-NO814A, MedChem Express) subcutaneously daily. This regimen consisted of three treatment courses over 12 days (14).
To minimize potential confounding factors, the sequence of animal surgery, drug administration, tissue harvesting, and histological processing was randomized throughout the study. Furthermore, blinding was implemented during group allocation, all surgical and therapeutic procedures, histological staining, and data analysis. Consequently, all animals subjected to the intervention were included in the final analysis, with no data points or animals excluded.
Description of calcification inhibitors
Etidronate, a bisphosphonate, inhibits ectopic calcification by directly suppressing hydroxyapatite crystal formation and growth. It exhibits high affinity for calcium phosphate, adsorbing onto developing crystal surfaces to prevent further maturation and aggregation. Clinically approved for conditions such as heterotopic ossification, Paget’s disease and Generalized Arterial Calcification of Infancy (15), its efficacy in inhibiting vascular calcification has been demonstrated in both preclinical and clinical studies.
SNF472, a sodium salt of phytic acid derived from plants, selectively targets and inhibits hydroxyapatite crystallization. It specifically binds to active calcification sites, stabilizing amorphous calcium phosphate precursors and preventing their transformation into pathological hydroxyapatite crystals. Currently under investigation as an innovative therapy for vascular calcification, SNF472 has shown promising results in clinical trials involving hemodialysis patients with end-stage renal disease, effectively delaying the progression of cardiovascular calcification (14).
Hematoxylin and eosin (H&E) and Von Kossa staining
When the modeling time (1, 2, 3, and 4 months) was reached, the length of 4–5 mm injury sites in the LCA was extracted. The blood vessel samples were fixed with paraformaldehyde for H&E and Von Kossa staining. None of the tissue sections underwent decalcification. All stained samples were scanned with a panoramic digital scanner (KF-PRO-120-HI, Jiangfeng Bio, Shanghai, China) using the manufacturer’s accompanying KF-PRO-SCAN software (version 1.7.1.1), and photographed with a 40× objective lens. Analysis of the images was performed with the corresponding digital imaging software. All the samples were numbered, and the pathologist performed a blinded analysis of the results, and their evaluations were averaged to determine the final grade for each sample.
Immunohistochemical staining
Blood vessel samples were embedded in paraffin and sectioned at 5 µm thickness for immunohistochemistry (IHC). After baking at 62 ℃, dewaxing, and hydration, endogenous peroxidase activity was blocked with 3% H2O2. Tris-EDTA buffer was used for heat-mediated antigen retrieval. Subsequently, sections were blocked with 10% normal goat serum in 1% bovine serum album (BSA) for 1 hour at room temperature to minimize non-specific binding. After blocking, sections were incubated overnight at 4 ℃ with the following primary antibodies diluted in 1% BSA: anti-runt-related transcription factor 2 (Runx2) (1:100; ab192256; Abcam, Cambridge, UK), anti-alpha smooth muscle actin (α-SMA) (1:4,000; ab7817; Abcam), anti-osteopontin (OPN) (1:200; 25715-1-AP; Proteintech, Chicago, USA), anti-interleukin-6 (IL-6) (1:100; ab290735; Abcam), or anti-interleukin-1beta (IL-1β) (1:200; ab283818; Abcam). The following day, corresponding secondary antibody and diaminobenzidine (DAB) were applied for incubation at 37 ℃. Cell nuclei were stained via the EnVision method.
Immunofluorescence (IF)
Blood vessel samples (7 µm) were paraffinized for IF staining. After dewaxing and antigen retrieval, sections were blocked with 10% normal goat serum and 1% BSA in phosphate-buffered saline (PBS) for 1 hour at room temperature. Subsequently, samples were incubated with rabbit anti-CD86 polyclonal antibody (1:100; Cat #19589; Cell Signaling Technology, Danvers, USA) diluted in 1% BSA/PBS at 4 ℃ overnight. After PBS washes, samples were incubated with Alexa Fluor 488-conjugated goat anti-rabbit IgG (1:2,000; Cat #ab205718; Abcam) for 1 h at room temperature. Cell nuclei were stained with 4',6-diamidino-2-phenylindole (DAPI) (1 µg/mL) for 10 min at room temperature. Fluorescent images were captured using a DS-Fi2 camera (Nikon) with consistent exposure settings for all samples.
The histopathological grading system for mouse MAC
By using clinical classification criteria for vascular calcification as a reference (16-18), we developed a histopathological grading system for mouse MAC according to the length of the calcium deposition observed with H&E and Von Kossa staining.
Statistics analyses
This study established a foundational characterization of the calcification model using semi-quantitative grading. All data were analyzed with SPSS software (IBM Corp., Armonk, NY, USA). For comparisons involving ordinal rating data, Fisher’s exact probability test was applied, as appropriate. A P value <0.05 was considered statistically significant.
Results
Establishment of the MAC mouse model
As shown in Figure 1B-1D, compared to the sham group, which exhibited normal arterial structure, the experimental group subjected to mechanical injury of the common carotid artery (CCA) using 0.45 mm rough stainless steel guide wires developed significant vascular calcification after 3 months, as evidenced by reduced arterial compliance, increased stiffness, and marked thickening of the intima and media.
Histological examination revealed that VSMCs in the experimental group underwent activation, proliferation, and migration into the intima, where they differentiated into cells exhibiting a chondroid morphology, with small cell volumes, scattered within the CCA (Figure 2A-2C). These cells further proliferated and were associated with the deposition of a basophilic, cartilage-like matrix (Figure 2D,2E). A subset of these cells hypertrophied and formed homogeneous cell clusters, resembling those seen in hyaline cartilage (Figure 2F), while other areas exhibited features indicative of osteogenic differentiation (Figure 2G,2H). IF analysis confirmed the osteogenic transdifferentiation of VSMCs in calcified vessels. This was evidenced by the molecular signature: decreased expression of the contractile marker α-SMA, alongside increased expression of the osteogenic regulators Runx2 and OPN (Figure 2I). This Runx2+/OPN+/α-SMA− profile directly demonstrates that VSMCs switched from a contractile to a bone-forming phenotype, which is consistent with the observed histological progression from chondrogenic differentiation to overt calcification (Figure 2B-2H).
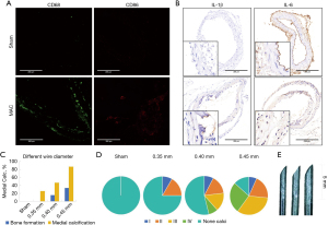
IF analysis of the CCA from the MAC model group revealed substantial macrophage infiltration, characterized by significantly increased expression of both CD68 (a pan-macrophage marker) and CD86 (an M1 phenotype marker) compared to control groups (Figure 3A). This finding confirms the infiltration and polarization of macrophages toward the pro-inflammatory M1 phenotype, supporting their potential causative role in vascular calcification progression. Notably, IHC staining on adjacent sections demonstrated pronounced expression of the pro-inflammatory cytokines IL-1β and IL-6 within the calcified arterial areas. The spatial distribution of these cytokines strongly correlated with regions of macrophage accumulation identified by IF (Figure 3B). This close spatial association suggests that infiltrated M1 macrophages are likely the source of these inflammatory mediators, thereby establishing a pro-calcific microenvironment. Consequently, the resultant inflammatory milieu may promote the osteogenic transdifferentiation of VSMCs, accelerating the development of MAC.
Having characterized the inflammatory basis of MAC, we next aimed to establish a reproducible model by defining the key parameters for its reproducible induction. We identified guide wire size as a critical determinant, which significantly modulated calcification severity (Figure 3C-3E). Using this optimized model, we subsequently established a histopathological grading system to categorize the severity. Thus, the results below systematically outline the effects of critical parameters (guide wire size, model duration, and VD3 supplementation) and validate the model’s responsiveness using known calcification inhibitors.
MAC pathological classification
Vascular calcification can manifest through calcium deposition, chondrogenesis, and bone formation. These pathological features may occur individually or coexist in MAC.
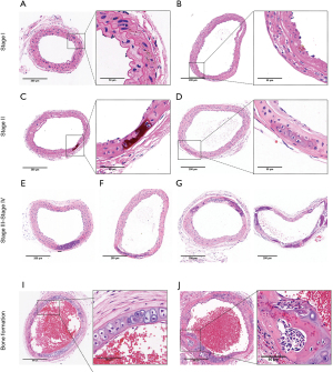
Since the pathological features observed in our established MAC model mirrored those seen in clinical cases, we developed a parallel, four-level grading system to categorize the severity of carotid artery calcification in mice. This grading was primarily based on the extent of calcium deposition, analogous to approaches used in clinical assessments (16-18). Calcification was identified and evaluated using histological staining, with Von Kossa staining providing specific detection of calcium phosphate deposits and H&E staining offering complementary morphological information. The classification for grades I-IV MAC was defined as the maximum diameter of calcium particle aggregation being between >0.5 and 40 µm for grade I, up to 100 µm for grade II, up to 300 µm for grade III, and ≥300 µm for grade IV (Figure 4 and Table 1).
Table 1
| Stage | Type | Medial arterial calcification |
|---|---|---|
| I | Micro and punctate calcification | Microcalcification (including micro and punctate) indicated by calcium particles >0.5 and <40 μm in diameter (Figure 4A,4B) |
| II | Fragment calcification | Coalescence and confluence of calcifications (varying in size from 40 to 100 μm), forming fragments of calcification (Figure 4C,4D) |
| III | Sheet calcification | Calcification length ≥100 and <300 μm and/or extension involving one-quarter of the circumference (Figure 4E,4F) |
| IV | Calcifications of the media ≥300 μm and/or spanning the entire circumference or involving nearly three-quarters of the circumference (Figure 4G,4H) | |
| Bone formation | Observable zone of calcifying cartilage or zone of ossification (Figure 4I,4J) | |
MAC, medial arterial calcification.
In this MAC model, calcification across grades I-IV was observed either in isolation or in conjunction with chondrogenesis and/or ossification; however, the formation of calcified nodules, as seen in the human condition, was not typically observed.
The effect of wire diameter on MAC formation
Three diameters of stainless steel rough guide wires (0.35, 0.40, and 0.45 mm) were used to scrape the vascular endothelium in mice to examine the effect of wire diameter on MAC formation in mice. A sham operation group was also established as a negative control (Figure 1A). H&E and Von Kossa staining indicated that injury to endothelial cells was rare and minor, with no calcium deposition in the blood vessels of the sham operation group. In mice, the 0.35 mm diameter stainless steel rough guide wires inflicted moderate injury to the vascular intima, while the 0.40/0.45 mm diameter stainless steel rough guide wires inflicted severe injury. The incidence rates of MAC with the 0.35, 0.40, and 0.45 mm diameter wires were 25%, 46.15%, and 86.67%, respectively. Among the cases of MAC, 8.33% and 16.67% of cases caused by the 0.35 mm diameter wires were grade I-II MAC level; 7.69%, 15.38%, 15.38%, and 7.69% of cases caused by the 0.40 mm diameter wires were grade I-V MAC; and 6.67%, 20%, 33.33%, and 26.67% of cases caused by the 0.45 mm diameter wires were grade I-V MAC. The ossification rate of the experimental group when subjected to the 0.40 and 0.45 mm diameter wires was 15.38% and 33.33%, respectively (Figure 3C-3E). Since the 0.45 mm guidewire yielded the highest incidence of MAC—which was the primary indicator of successful model establishment—it was selected as the optimal parameter for further optimization.
The impact of modeling time on MAC formation
In order to observe the MAC progression and thus determine the optimal modeling time, samples of the LCA were obtained for H&E and Von Kossa staining once a month for 4 consecutive months. In the first month, slightly thickened intima and media, damaged endothelial cells, and differentiation of smooth muscle cells were observed in the CCA in the experimental group (Figure 5A-5E). Among the experimental cases, 18.18% had MAC (grade I: 9.09%; grade II: 9.09%). In the second month, thickened intima and media in the CCA were observed in all experimental cases, and the incidence of MAC increased to 54.54% (grade I: 18.18%; grade II: 27.27%; grade III: 9.09%). Cells with morphological features of chondroid cells were observed in some experimental cases, and 18.18% of CCAs in the experimental group had ossification. In the fourth month, the MAC incidence rate (total: 81.81%; grade I: 9.09%; grade II: 9.09%; grade III: 27.27%; grade IV: 36.36%), grade IV proportion, and ossification rate (36.36%) significantly increased and were similar to those in the third month. Thus, the incidence rate of MAC appeared to be the highest at the third month, and so we selected 3 months as the modeling time in creating the MAC model in the follow-up experiments.
The impact of supplementary VD3 diet on MAC formation
In the field of vascular calcification studies, researchers often use VD3 to induce vascular calcification (19). Therefore, we administered the mice with high-dose VD3 continuously for 3 consecutive days after vascular injury surgery in the experimental group. The results indicated that the incidence rate of vascular MAC in mice reached 100% (grade I: 8.33%; grade II: 8.33%; grade III: 50%; grade IV: 33.34%), and the ossification rate of the MAC cases increased to 50% when the VD3 diet was included (Figure 5F-5I). These observations indicate that VD3 may increase both the incidence rate and severity of MAC in our mouse model. In summary, vascular injury combined with a VD3 diet can effectively induce the calcification of the CCA in 2 months male of C57BL/6J mice.
The impact of calcium regulators on MAC formation
We investigated the effects of etidronate and SNF472 on carotid artery calcification in our MAC model. Experimental results showed that the vascular endothelial cells of mice in the etidronate and SNF472 treatment groups also sustained damage, and the intima/media experienced pathological thickening as well. However, compared with the VD3 group, the incidence of MAC was significantly lower in the etidronate group (54.55%; grade I: 9.09%; grade II: 18.18%; grade III: 18.18%; grade IV: 9.09%; P<0.01) and the SNF472 group (50.00% reduction; grade I: 10%; grade II: 20%; grade III: 20%; grade IV: 0%; P<0.01), as determined by Fisher’s exact test. The incidence of ossification was reduced to 27.27% and 30.00%, respectively, which corresponds to inhibition rates of 45.45% and 50.00%. Furthermore, the incidence of grade IV calcification was significantly lowered to 9.09% and 0%, respectively (Figure 5F-5K). These data suggest that etidronate and SNF472 can inhibit the incidence and severity of MAC in mice of this model, and that the mouse MAC model constructed in this study may be valuable for screening calcification-inhibiting drugs.
Discussion
A vital principle in establishing an animal model is its pathogenic analogy to the human condition (20,21). In this context, we have successfully developed a novel and reproducible model of MAC in wild-type C57BL/6J mice. Distinct from models reliant on CKD or dietary perturbations, our approach induces calcification through localized and controlled mechanisms, thereby avoiding the confounding effects of systemic metabolic dysregulation. This model recapitulates key histological features of human MAC and has been functionally validated by its response to calcification inhibitors such as SNF472 and etidronate. It thus provides a well-defined and highly reproducible platform that fulfills this principle for elucidating the pathophysiology of MAC.
Using this platform, we investigated key contributors to factors of MAC formation, focusing on the roles of mechanical injury and vascular inflammation, which are important promoters of MAC formation (11,22).
To establish a robust model of carotid MAC, we applied mechanical injury to create a localized susceptible niche. The 100% success rate and significantly enhanced calcification severity (with 83.3% reaching stage II/IV and 50% exhibiting ossification) in the VD3-combined model, compared to the 86.7% success rate with mechanical injury alone, strongly suggests that the two stimuli act on complementary pathways. This combinatorial strategy was designed to overcome the limitations of VD3-alone models, which predominantly induce calcification in the elastic aorta but show limited efficacy in the CCA (13,23). These findings strongly suggest synergistic and complementary interactions between the two stimuli.
Mechanical injury initiates the process by inducing endothelial disruption and cytoskeletal disassembly in VSMCs, thereby activating pro-inflammatory mechanosensitive pathways such as integrin-mediated signaling (24). Cellular studies indicate that mechanical stress disrupts the cytoskeleton and mechanosensitive pathways in VSMCs, involving integrins, actin, and calponin. This disruption promotes a phenotypic switch toward a synthetic state, characterized by enhanced proliferation and migration, along with reduced α-SMA expression. Through mechanosensing and mechanotransduction, VSMCs maintain and remodel the extracellular matrix (25,26). However, under pathological conditions, this process leads to chondrocyte-like phenotypic transition and ultimately facilitates vascular calcification.
VD3 does not simply accelerate this process but acts synergistically by exacerbating endothelial dysfunction and amplifying the inflammatory response. Furthermore, VD3 directly promotes osteogenic transdifferentiation of VSMCs, as supported by the upregulation of key markers such as Runx2 in VD3-induced models. This synergy likely involves multiple mechanisms: VD3 elevates the serum calcium-phosphate product, facilitating hydroxyapatite deposition, while concurrently activating intracellular signaling cascades that converge with pathways triggered by mechanical injury (27,28). Together, these synergistic insults robustly initiate and amplify a pathological program of inflammation and osteogenic differentiation, leading to the highly efficient and consistent calcification observed in our model.
In our mouse model of MAC, we observed a similar process of osteogenic calcification (Figure 2A-2H). Consistent with this finding, MAC-affected mice showed elevated expression of the bone formation-related proteins OPN and Runx2 (Figure 1I). Clinically, grade II-IV vascular calcification is often accompanied by ossification (16). Similarly, in our MAC model, higher-grade calcified vessels frequently exhibited ossification, indicating that the severity of calcification is associated with the likelihood of osteogenic transition. These findings align with the understanding that chronic low-grade inflammation represents a critical stage in the progression of vascular calcification (29).
Concurrently, macrophages exacerbate arterial calcification by phagocytosing calcific debris and releasing proinflammatory cytokines such as IL-1β and IL-18. This response perpetuates vascular injury and calcification, while chronic inflammation induces oxidative stress, further damaging the endothelium (30,31). In our model, macrophages infiltrating the damaged vascular wall exhibited a pro-inflammatory phenotype, marked by elevated release of M1-associated cytokines, including IL-1β and IL-6 (Figure 3A,3B). This suggests a polarization toward an M1-like state, potentially aggravating vascular injury. It should be noted, however, that definitive characterization of macrophage polarization will require future analysis of specific surface markers [e.g., inducible nitric oxide synthase (iNOS), cluster of differentiation 206 (CD206), arginase-1]. These results suggest that our model can effectively simulate the pathogenic process of clinical vascular calcification.
While our acute injury model does not recapitulate the chronic progression of human MAC, it provides a powerful and reproducible system to delineate its initiating mechanisms. We posit that core drivers of calcification—such as inflammatory cell recruitment, VSMC phenotypic switching, and hydroxyapatite nucleation—are conserved across acute and chronic contexts (32). This model is uniquely suited to resolve these early events, which are difficult to capture in slower, chronic models. Future studies will leverage this platform to identify key initiating factors for subsequent validation in chronic models of aging or CKD.
Our study has limitations that should be acknowledged. First, the high-dose VD3 required for robust calcification may cause systemic ectopic calcification, which was not evaluated, and the optimal dosage remains undefined. Future studies need to titrate VD3 and assess off-target effects. Second, the lack of quantitative measurements of medial and intimal thickness limits insight into vascular remodeling; future morphometric analyses will address this. Notwithstanding this utility, we caution against the direct translation of our findings to human disease. Species-specific differences in vascular architecture, hemodynamics, and repair mechanisms preclude direct extrapolation. Thus, while our model offers an invaluable controlled platform for mechanistic discovery, validating the translational relevance of the identified pathways will require future studies in more complex systems, including those utilizing human tissues or chronic disease settings.
Conclusions
We established an efficient mouse MAC C57BL/6J mouse model. The pathological process and symptoms of this MAC model are similar to those of clinical practice. Additionally, we developed a mouse MAC histopathological grading system based on this MAC model, providing a semiquantitative standard for the potential application of the model in the future. This model is expected to have broad application prospects in both basic medicine and drug screening research.
Acknowledgments
We appreciate those who were involved in this study. We would like to thank Sihong Yu for her help in editing the language of the manuscript.
Footnote
Reporting Checklist: The authors have completed the ARRIVE reporting checklist. Available at https://cdt.amegroups.com/article/view/10.21037/cdt-2025-435/rc
Data Sharing Statement: Available at https://cdt.amegroups.com/article/view/10.21037/cdt-2025-435/dss
Peer Review File: Available at https://cdt.amegroups.com/article/view/10.21037/cdt-2025-435/prf
Funding: This research was funded by
Conflicts of Interest: All authors have completed the ICMJE uniform disclosure form (available at https://cdt.amegroups.com/article/view/10.21037/cdt-2025-435/coif). M.Z. is an employee of Huzhou Talewell Biopharmaceutical Co., Ltd. Huzhou, China. The other authors have no conflicts of interest to declare.
Ethical Statement: The authors are accountable for all aspects of the work in ensuring that questions related to the accuracy or integrity of any part of the work are appropriately investigated and resolved. All animal experiments were conducted in accordance with the National Institutes of Health Guide for the Care and Use of Laboratory Animals. This study was approved by the Animal Welfare and Ethics Committee of Huzhou University (No. 20220701).
Open Access Statement: This is an Open Access article distributed in accordance with the Creative Commons Attribution-NonCommercial-NoDerivs 4.0 International License (CC BY-NC-ND 4.0), which permits the non-commercial replication and distribution of the article with the strict proviso that no changes or edits are made and the original work is properly cited (including links to both the formal publication through the relevant DOI and the license). See: https://creativecommons.org/licenses/by-nc-nd/4.0/.
References
- Mehta A, Vasquez N, Ayers CR, et al. Independent Association of Lipoprotein(a) and Coronary Artery Calcification With Atherosclerotic Cardiovascular Risk. J Am Coll Cardiol 2022;79:757-68. [Crossref] [PubMed]
- Pescatore LA, Gamarra LF, Liberman M. Multifaceted Mechanisms of Vascular Calcification in Aging. Arterioscler Thromb Vasc Biol 2019;39:1307-16. [Crossref] [PubMed]
- Lanzer P, Hannan FM, Lanzer JD, et al. Medial Arterial Calcification: JACC State-of-the-Art Review. J Am Coll Cardiol 2021;78:1145-65. [Crossref] [PubMed]
- Lee SJ, Lee IK, Jeon JH. Vascular Calcification-New Insights Into Its Mechanism. Int J Mol Sci 2020;21:2685. [Crossref] [PubMed]
- Lanzer P, Boehm M, Sorribas V, et al. Medial vascular calcification revisited: review and perspectives. Eur Heart J 2014;35:1515-25. [Crossref] [PubMed]
- Hewitson TD, Holt SG, Smith ER. Animal Models to Study Links between Cardiovascular Disease and Renal Failure and Their Relevance to Human Pathology. Front Immunol 2015;6:465. [Crossref] [PubMed]
- Herrmann J, Babic M, Tölle M, et al. Research Models for Studying Vascular Calcification. Int J Mol Sci 2020;21:2204. [Crossref] [PubMed]
- Morishita Y, Ohnishi A, Watanabe M, et al. Establishment of acute kidney injury mouse model by 0.75% adenine ingestion. Ren Fail 2011;33:1013-8. [Crossref] [PubMed]
- Yang X, Liu Y, Zhu X, et al. Vascular, valvular and kidney calcification manifested in mouse models of adenine-induced chronic kidney disease. Ren Fail 2023;45:2228920. [Crossref] [PubMed]
- Peng R, Shang J, Jiang N, et al. Klf10 is involved in extracellular matrix calcification of chondrocytes alleviating chondrocyte senescence. J Transl Med 2024;22:52. [Crossref] [PubMed]
- Durham AL, Speer MY, Scatena M, et al. Role of smooth muscle cells in vascular calcification: implications in atherosclerosis and arterial stiffness. Cardiovasc Res 2018;114:590-600. [Crossref] [PubMed]
- Nam D, Ni CW, Rezvan A, et al. Partial carotid ligation is a model of acutely induced disturbed flow, leading to rapid endothelial dysfunction and atherosclerosis. Am J Physiol Heart Circ Physiol 2009;297:H1535-43. [Crossref] [PubMed]
- Kwon DH, Eom GH, Ko JH, et al. MDM2 E3 ligase-mediated ubiquitination and degradation of HDAC1 in vascular calcification. Nat Commun 2016;7:10492. [Crossref] [PubMed]
- Ferrer MD, Ketteler M, Tur F, et al. Characterization of SNF472 pharmacokinetics and efficacy in uremic and non-uremic rats models of cardiovascular calcification. PLoS One 2018;13:e0197061. [Crossref] [PubMed]
- Harmsen IM, van den Beukel T, Kok M, et al. Cyclical Etidronate Reduces the Progression of Arterial Calcifications in Patients with Pseudoxanthoma Elasticum: A 6-Year Prospective Observational Study. J Clin Med 2024;13:4612. [Crossref] [PubMed]
- Erlandsson H, Qureshi AR, Ripsweden J, et al. Scoring of medial arterial calcification predicts cardiovascular events and mortality after kidney transplantation. J Intern Med 2022;291:813-23. [Crossref] [PubMed]
- Torii S, Mustapha JA, Narula J, et al. Histopathologic Characterization of Peripheral Arteries in Subjects With Abundant Risk Factors: Correlating Imaging With Pathology. JACC Cardiovasc Imaging 2019;12:1501-13. [Crossref] [PubMed]
- Otsuka F, Sakakura K, Yahagi K, et al. Has our understanding of calcification in human coronary atherosclerosis progressed? Arterioscler Thromb Vasc Biol 2014;34:724-36. [Crossref] [PubMed]
- Chen P, Hong W, Chen Z, et al. CCAAT/Enhancer-Binding Protein Alpha Is a Novel Regulator of Vascular Smooth Muscle Cell Osteochondrogenic Transition and Vascular Calcification. Front Physiol 2022;13:755371. [Crossref] [PubMed]
- Phillips NLH, Roth TL. Animal Models and Their Contribution to Our Understanding of the Relationship Between Environments, Epigenetic Modifications, and Behavior. Genes (Basel) 2019;10:47. [Crossref] [PubMed]
- Lange S, Inal JM. Animal Models of Human Disease. Int J Mol Sci 2023;24:15821. [Crossref] [PubMed]
- Sorokin V, Vickneson K, Kofidis T, et al. Role of Vascular Smooth Muscle Cell Plasticity and Interactions in Vessel Wall Inflammation. Front Immunol 2020;11:599415. [Crossref] [PubMed]
- Ahn BY, Jeong Y, Kim S, et al. Cdon suppresses vascular smooth muscle calcification via repression of the Wnt/Runx2 Axis. Exp Mol Med 2023;55:120-31. [Crossref] [PubMed]
- Liu S, Cai J, Chen Z. Vascular mechanical forces and vascular diseases. J Adv Res 2025;S2090-1232(25)00696-4.
- Guo W, Guo W, Chen B, et al. NEXN protects against vascular calcification by promoting SERCA2 SUMOylation and stabilization. Nat Commun 2025;16:8074. [Crossref] [PubMed]
- Patel JJ, Bourne LE, Thakur S, et al. 2-Oxothiazolidine-4-carboxylic acid inhibits vascular calcification via induction of glutathione synthesis. J Cell Physiol 2021;236:2696-705. [Crossref] [PubMed]
- Cardús A, Panizo S, Parisi E, et al. Differential effects of vitamin D analogs on vascular calcification. J Bone Miner Res 2007;22:860-6. [Crossref] [PubMed]
- Wang J, Zhou JJ, Robertson GR, et al. Vitamin D in Vascular Calcification: A Double-Edged Sword? Nutrients 2018;10:652. [Crossref] [PubMed]
- Easson GWD, Wagenseil JE. Restoration of extracellular matrix is key to extending life in a mouse model of medial arterial calcification. Am J Physiol Heart Circ Physiol 2025;329:H312-4. [Crossref] [PubMed]
- Kamenskiy A, de Oliveira BB, Heinis F, et al. Large animal model of controlled peripheral artery calcification. Acta Biomater 2025;199:301-14. [Crossref] [PubMed]
- Cho KI, Sakuma I, Sohn IS, et al. Inflammatory and metabolic mechanisms underlying the calcific aortic valve disease. Atherosclerosis 2018;277:60-5. [Crossref] [PubMed]
- Xie SA, Zhang T, Wang J, et al. Matrix stiffness determines the phenotype of vascular smooth muscle cell in vitro and in vivo: Role of DNA methyltransferase 1. Biomaterials 2018;155:203-16. [Crossref] [PubMed]

