Tiaozhi Tongmai Formula attenuates atherosclerosis by modulating the JAK1/STAT3 pathway to inhibit phenotypic transformation of vascular smooth muscle cells
Highlight box
Key findings
• Tiaozhi Tongmai Formula (TZTMF) significantly attenuated atherosclerosis (AS) progression, promoted plaque stabilization, and suppressed smooth muscle cell proliferation and phenotypic transformation by inhibiting the Janus kinase 1/signal transducer and activator of transcription 3 (JAK1/STAT3) signaling pathway in both in vivo and in vitro models.
What is known and what is new?
• Phenotypic transformation of vascular smooth muscle cells and activation of the JAK1/STAT3 signaling pathway play key roles in the progression and instability of AS.
• This study demonstrates that TZTMF inhibits smooth muscle cell phenotypic switching and proliferation through suppression of the JAK1/STAT3 pathway, providing experimental evidence for its anti-atherosclerotic mechanism.
What is the implication, and what should change now?
• TZTMF may represent a potential complementary therapeutic strategy for stabilizing atherosclerotic plaques and targeting smooth muscle cell–mediated vascular remodeling in AS.
Introduction
Atherosclerosis (AS) remains the leading cause of morbidity and mortality worldwide associated with cardiovascular diseases. The instability and rupture of vulnerable plaques are major contributors to life-threatening cardiovascular events (1). Despite substantial advancements in the identification and treatment of AS, the molecular mechanisms underlying plaque formation and progression remain incompletely understood, continuing to pose significant challenges to cardiovascular health (2).
Vulnerable plaques are characterized by a large lipid core and a thin fibrous cap, features that are closely linked to the abnormal proliferation and migration of vascular smooth muscle cells (VSMCs) following phenotypic transformation (3). Under pathological conditions, stimuli such as oxidative stress and inflammatory mediators induce smooth muscle cell (SMC) dedifferentiation, which is marked by reduced expression of contractile proteins [e.g., α-smooth muscle actin (α-SMA)] and increased expression of synthetic markers [e.g., osteopontin (OPN)] (4). This phenotypic transition enhances SMC proliferation and migration while promoting apoptosis and reducing collagen synthesis, ultimately resulting in fibrous cap thinning, necrotic core enlargement, and impaired phagocytic capacity (5). The phenotypic transformation of SMCs is now recognized as a pivotal mechanism in the progression of AS (6). Increasing evidence indicates that preventing this transformation and limiting excessive SMC proliferation and migration are essential strategies for attenuating AS lesion development and designing effective therapeutic interventions (7,8).
The Janus kinase 1/signal transducer and activator of transcription 3 (JAK1/STAT3) signaling pathway has been implicated in the pathogenesis of AS due to its pro-atherogenic effects (9). Activation of this pathway facilitates the transition of SMCs from a contractile to a synthetic phenotype, thereby promoting cell proliferation, migration, and extracellular matrix remodeling (3,10). Moreover, inflammatory cytokines such as interleukin-6 (IL-6), interleukin-10 (IL-10), and tumor necrosis factor-α (TNF-α) bind to cell membrane receptors, triggering JAK1 activation and subsequent phosphorylation of STAT3 (11,12). The phosphorylated STAT3 forms dimers that translocate to the nucleus, where they enhance SMC dedifferentiation and contribute to AS progression (13).
According to traditional Chinese medicine (TCM) theory, qi deficiency and blood stasis represent fundamental pathogenic mechanisms in AS, and treatment primarily involves tonifying qi and promoting blood circulation (14). The Tiaozhi Tongmai Formula (TZTMF), developed by Professor Guo Shuwen—a renowned cardiovascular expert and mentor in the National TCM Academic Experience Inheritance Program—is based on the classical prescription Danggui Buxue Tang and comprises seven agents (Table 1). Astragali Radix (Huangqi) and Angelicae sinensis Radix (Danggui) serve as principal agents for tonifying qi and nourishing blood. Panax notoginseng (Sanqi) promotes blood circulation and removes stasis, whereas Cassiae semen (Juemingzi), Crataegi fructus (Shanzha), and Alismatis rhizoma (Zexie) strengthen the spleen, eliminate dampness, and resolve phlegm to enhance circulation. Additionally, Pheretima (Dilong) assists in clearing the collaterals and expelling pathological stasis. The synergistic action of these components replenishes qi, activates blood circulation, and improves vascular function, thereby addressing both the root causes and clinical manifestations of AS.
Table 1
| Latin name | Chinese name | Dosing | Part |
|---|---|---|---|
| Astragalus mongholicus Bunge | Huang qi | 20 g | Root |
| Angelica sinensis (Oliv.) Diels | Dang gui | 15 g | Root |
| Cassia obtusifolia L. | Jue ming zi | 30 g | Seed |
| Crataegus pinnatifida Bge. | Shan zha | 30 g | Fruit |
| Alisma plantago-aquatica Linn. | Ze xie | 12 g | Tuber |
| Panax notoginseng (Burk.) F. H. Chen | San qi | 6 g | Root |
| Pheretima aspergillum (E. Perrier) | Di long | 15 g | Body |
TZTMF, Tiaozhi Tongmai Formula.
Recent clinical studies have suggested that qi-tonifying and blood-invigorating therapies, particularly the modified TZTMF, are beneficial in patients with AS-related cardiovascular diseases, especially in those with qi deficiency and blood stasis syndrome or unclear syndrome differentiation (15,16). When combined with conventional Western medical treatment, TZTMF has been reported to alleviate symptoms such as chest tightness, shortness of breath, and fatigue, improve heart rate variability, and ameliorate myocardial ischemia and left ventricular function (17,18). Experimental studies have shown that TZTMF stabilizes atherosclerotic plaques and attenuates inflammatory injury, at least in part by inhibiting the Rho/ROCK signaling pathway (19,20).
Based on these findings, it is hypothesized that TZTMF exerts a protective effect against SMC phenotypic transformation, inhibits abnormal SMC proliferation and migration, and promotes plaque stabilization. To explore this hypothesis, an AS model using apolipoprotein E-deficient (ApoE−/−) mice fed with a high-fat diet (HFD) and a hypoxia-induced mouse aortic vascular smooth muscle (MOVAS) cell model were employed to investigate the potential mechanisms of TZTMF, with a particular focus on the classical JAK1/STAT3 signaling pathway. We present this article in accordance with the ARRIVE reporting checklist (available at https://cdt.amegroups.com/article/view/10.21037/cdt-2025-aw-596/rc).
Methods
Chemicals and regents
Atorvastatin and TZTMF were provided by the Department of Cardiology, Dongfang Hospital (Beijing, China). Hematoxylin and eosin (H&E) and Movat staining kits were obtained from Servicebio (Wuhan, China). Enzyme-linked immunosorbent assay (ELISA) kits for TNF-α and IL-6 were purchased from BlueGene Biotechnology (Shanghai, China). Antibodies against matrix metalloproteinase-3 (MMP3), vascular cell adhesion molecule-1 (VCAM-1), IL-6, and TNF-α were obtained from Proteintech Group, Inc. (Wuhan, China). Fetal bovine serum (FBS) was purchased from Pricella Biotechnology (Wuhan, China), and Dulbecco’s Modified Eagle’s Medium (DMEM) was obtained from Hyclone Co. (Logan, USA). Trypsin, penicillin-streptomycin, and crystal violet staining solution were purchased from Solarbio (Beijing, China). The Cell Counting Kit-8 (CCK-8) reagent was purchased from Shangbao Biotechnology (Shanghai, China).
Animals and treatments
Healthy male C57BL/6J and ApoE−/− mice [specific pathogen-free (SPF); 18–22 g; 6–8 weeks old] were supplied by Beijing Vital River Laboratory Animal Technology Co., Ltd. (Beijing, China) (Animal certificate number: SCXK[JING]2016-0006). All animals were maintained under standard conditions (temperature: 23±2 ℃; relative humidity: 50%±5%; 12-hour light-dark cycle) with unrestricted access to food and water. This study was conducted with approval from the Ethics Committee of Capital Medical University (approval Nos. AEEI-2021-099 and AEEI-2024-080). National guidelines for the care and use of animals were followed. A protocol was prepared before the study without registration.
The AS model was established by feeding ApoE−/− mice a high-fat diet (HFD; 0.2% cholesterol, 25% anhydrous milk fat, and 74.8% normal diet) for 16 consecutive weeks. After one week of HFD feeding, mice received either TZTMF or distilled water via intragastric administration for 15 weeks and were randomly assigned to six groups (n=12 per group): (I) control group (Con; C57BL/6J mice, normal diet); (II) model group (Mod; ApoE−/− mice, HFD); (III) high-dose TZTMF group (TZTM-H; 33 g/kg); (IV) medium-dose TZTMF group (TZTM-M; 16.5 g/kg, clinically equivalent dose); (V) low-dose TZTMF group (TZTM-L; 8.25 g/kg); and (VI) positive control group treated with atorvastatin (Ato; 5.1 mg/kg) (20).
Clinically equivalent dose: The dosage of TZTMF was determined based on the human equivalent dose (HED). The standard clinical prescription for a 70-kg adult is 128 g of crude drug per day (comprising 20 g Huangqi, 15 g Danggui, 30 g Juemingzi, 30 g Shanzha, 12 g Zexie, 6 g Sanqi, and 15 g Dilong). Based on body surface area (BSA) normalization, the animal dose was calculated using a conversion factor of 9, resulting in a clinically equivalent dose of approximately 16.5 g/kg/day for the experimental model. The high dose was set at twice the clinically equivalent dose, while the low dose was half of the equivalent dose (21).
TZTMF drug containing serum preparation
Twenty male SPF Sprague-Dawley rats (200±10 g) were obtained from Beijing Vital River Laboratory Animal Technology Co., Ltd. The rats were randomly divided into two groups (n=10 per group): control and TZTMF (33 g/kg) (19,20). Both groups received oral gavage at 9:00 a.m. and 9:00 p.m. daily for seven consecutive days. The control group received an equivalent volume of normal saline (1 mL/100 g). On day 7, blood samples were collected from the abdominal aorta under aseptic conditions two hours after the final dosing. Serum samples were separated, heat-inactivated at 56 ℃ for 30 minutes, filtered, and stored at −20 ℃ for subsequent cell-based experiments.
UPLC-ESI-MS/MS analysis
The chemical constituents and serum pharmacochemistry of TZTMF were characterized using an ultra-performance liquid chromatography-electrospray ionization-tandem mass spectrometry (UPLC-ESI-MS/MS) system (UPLC, ExionLC™ AD, https://sciex.com.cn/) coupled with a tandem mass spectrometer (https://sciex.com.cn/). Analytical conditions for UPLC included the use of an Agilent SB-C18 column (1.8 µm, 2.1 mm × 100 mm). The mobile phase consisted of solvent A (pure water containing 0.1% formic acid) and solvent B (acetonitrile containing 0.1% formic acid). A gradient elution program was employed, beginning with 95% A and 5% B, linearly decreased to 5% A and 95% B within 9 minutes, and maintained for 1 minute. The gradient was then returned to 95% A and 5% B within 1.1 minutes and held for an additional 2.9 minutes. The flow rate was maintained at 0.35 mL/min, with the column oven temperature set at 40 ℃ and an injection volume of 2 µL. The effluent was directed alternately into an ESI-triple quadrupole-linear ion trap (QTRAP) mass spectrometer.
The ESI source operating parameters were as follows: source temperature, 550 ℃; ion spray voltage (IS), 5,500 V (positive ion mode) and −4,500 V (negative ion mode); ion source gas I (GS I), gas II (GS II), and curtain gas (CUR) were set to 50, 60, and 25 psi, respectively; and collision-activated dissociation (CAD) was set to high. Multiple reaction monitoring (MRM) experiments were conducted using nitrogen as the collision gas at medium intensity. Declustering potential (DP) and collision energy (CE) for each MRM transition were optimized individually. A specific set of MRM transitions was monitored for each period according to the retention times of the eluted metabolites.
H&E and Movat staining
Mice were euthanized by cervical dislocation, and the thoracic cavity was opened to expose and carefully dissect the thoracic and abdominal aorta. The excised aorta was gently rinsed with normal saline and fixed in 4% paraformaldehyde. Paraffin-embedded sections were prepared and stained using H&E and Movat staining kits in accordance with previously established protocols. Microscopic examination was performed to capture images and evaluate plaque morphology. H&E staining was utilized to assess lesion architecture and identify extracellular lipid components such as cholesterol crystals and cholesterol esters. Movat staining was employed to visualize foam cell accumulation, collagen distribution, and the presence of buried fibrous caps within atherosclerotic plaques.
Immunohistochemistry evaluation
Aortic tissue sections were dewaxed and rehydrated, followed by antigen retrieval by heating in sodium citrate buffer at 95 ℃ for 10 minutes. Endogenous peroxidase activity was quenched using 3% hydrogen peroxide for 15 minutes. Sections were then blocked with 3% bovine serum albumin (BSA) for 30 minutes at room temperature. Primary antibodies, including MMP3 (1:100), IL-6 (1:200), VCAM-1 (1:400), and TNF-α (1:400), were applied, and sections were incubated overnight at 4 ℃ in a humidified chamber. After washing, sections were incubated with a secondary antibody for 30 minutes at room temperature, followed by diaminobenzidine staining and hematoxylin counterstaining. Histological evaluation was performed under an optical microscope, and protein expression levels were quantified using Image-Pro Plus 6.0 software.
Real-time quantitative PCR
Total RNA was extracted using TRIzol reagent, and its concentration and purity were determined using agarose gel electrophoresis. Reverse transcription was conducted to synthesize complementary DNA (cDNA), which was then amplified by PCR.
The reaction mixture contained 1.0 µL cDNA, 0.3 µL primers, 5 µL TB Green® Premix Ex Taq™ II, and double-distilled water to a final volume of 10 µL. PCR amplification was performed under the following conditions: initial denaturation at 95 ℃ for 5 minutes, followed by 40 cycles of denaturation at 95 ℃ for 10 seconds and annealing/extension at 60 ℃ for 30 seconds. Melting curve analysis was conducted over a temperature range of 65 to 95 ℃. Glyceraldehyde-3-phosphate dehydrogenase (GAPDH) was used as the internal reference gene. Primers for animal experiments were synthesized by Tianyi Huiyuan Biotechnology Co., Ltd. (Beijing, China), and primers for cell experiments were synthesized by Generay Biotech Co., Ltd. (Shanghai, China). Relative messenger RNA (mRNA) expression levels were calculated using the 2−ΔΔCT method. The primer sequences are listed in Table S1.
Western blotting assay
Aortic tissues and MOVAS cells were lysed in RIPA buffer (R0010, Solarbio), and protein concentrations were determined using a bicinchoninic acid (BCA) assay kit (KGA902, Keygen BioTECH, China). Equal amounts of protein were separated by sodium dodecyl sulfate-polyacrylamide gel electrophoresis (SDS-PAGE) and transferred onto polyvinylidene fluoride (PVDF) membranes (Millipore). Membranes were blocked with 5% BSA for 1 hour at room temperature and incubated overnight at 4 ℃ with the following primary antibodies: alpha-smooth muscle actin (α-SMA, 1:1,000, Proteintech, 55135-1-AP), osteopontin (OPN, 1:1,000, Proteintech, 22952-1-AP), Janus kinase 1 (JAK1, 1:5,000, Abcam, 133666), and signal transducer and activator of transcription 3 (STAT3, 1:1,000, Abcam, 68153). After washing, membranes were incubated with the appropriate secondary antibodies for 1 hour at room temperature. Protein detection was conducted using an enhanced chemiluminescence (ECL) kit, and β-actin was used as the internal control. Images were captured using a gel imaging system, and quantitative analysis was performed using ImageJ software.
Cell culture and treatments
MOVAS cells (CTCC-001-0402) were obtained from Meisen Cell (Panan, China). Cells were cultured in high-glucose DMEM supplemented with 10% FBS, 1% penicillin-streptomycin, and 0.2 mg/mL G-418. Cultures were maintained at 37 ℃ in a humidified incubator with 5% CO2 (Thermo Fisher Scientific), and the culture medium was replaced every two days. Cells were subcultured when reaching 80–90% confluence.
To determine the optimal duration of hypoxia exposure, MOVAS cells were placed in a tri-gas incubator (1% O2, 5% CO2, and 94% N2) for 6, 12, or 24 hours, following previously established methods (22,23). Before hypoxic induction, cells were pretreated with varying concentrations (5%, 10%, 15%, and 20%) of TZTMF-containing serum and/or the JAK1 inhibitor itacitinib (1 µM; INCB39110, Selleck, Shanghai, China) (24). Exponentially growing MOVAS cells were digested with 0.25% trypsin, resuspended in serum-free DMEM, and seeded into appropriate plates according to the requirements of each experimental assay.
CCK-8
The CCK-8 assay was employed to determine the optimal hypoxia exposure duration, appropriate TZTMF-treated serum concentration, and cell viability. MOVAS cells were seeded into 96-well plates at a density of 1×105 cells per well. The procedure was performed according to the manufacturer’s instructions, and absorbance was measured at 450 nm using a microplate reader.
ELISA
The concentrations of pro-inflammatory cytokines, including TNF-α and IL-6, in the culture supernatants were quantified using ELISA kits, according to the manufacturer’s instructions.
Migration assay
For the wound-healing assay, MOVAS cells were cultured in six-well plates until approximately 80% confluence. After treatment, a sterile ruler was placed above the plate, and a straight scratch was made at the center of each well using a 200 µL pipette tip. Three random visual fields per well were photographed using a light microscope (Nikon, Japan). Following a 24-hour incubation, images were captured again, and the migration rate was calculated as: Migration rate (%) = (1-scratch area at 0 h/scratch area at 24 h) ×100% (25).
For the Transwell migration assay, MOVAS cells were seeded into the upper chamber of Transwell inserts (pore size: 8 µm; model 3422; Corning, USA) at a density of 1×105 cells per well. The lower chamber contained serum-free DMEM with TZTMF-containing serum or blank serum (NC). The NC group was maintained in a CO2 incubator, while experimental groups were exposed to hypoxic conditions for 12 hours, followed by an additional 4 hours in a CO2 incubator. Subsequently, medium containing 20% FBS was added to the lower chambers for 24 h in a CO2 incubator (26). Cells were fixed with 4% paraformaldehyde, stained with 1% crystal violet, and imaged under a microscope. Quantification of migrated cells was performed using ImageJ software.
Immunofluorescence staining
MOVAS cells were seeded into 24-well plates at a density of 5×104 cells per well. After treatment, cells were washed with PBS, fixed with 4% paraformaldehyde, and permeabilized with 0.3% Triton X-100. Non-specific binding was blocked with 5% goat serum for 1 hour at 37 ℃. Primary antibodies against α-SMA (1:200, Abcam, ab150301) and OPN (1:200, Abcam, ab218237) were applied and incubated overnight at 4 ℃. On the following day, secondary antibodies (1:400, Servicebio, GB25303) were added in the dark and incubated for 1 hour at room temperature. Cell nuclei were counterstained with DAPI (Servicebio, G1012), and fluorescence images were captured using the Intensilight C-HGFI system (Nikon, Japan).
Statistical analysis
All data are presented as mean ± standard deviation (SD). Statistical comparisons among multiple groups were conducted using one-way analysis of variance (ANOVA), followed by pairwise comparisons using independent-samples t-tests. For multiple pairwise comparisons, the Bonferroni correction method was adopted to control the overall type I error rate. A P value <0.05 was considered statistically significant. Statistical analyses were performed using SPSS version 19.0 (IBM, Armonk, USA), and graphical data visualization was generated using GraphPad Prism version 9.0 (GraphPad Software, California, USA).
Results
Chemical constituent in TZTMF and TZTMF-containing serum
Metabolite profiling in the negative ion mode identified distinct chemical components in TZTMF and TZTMF-containing serum. A total of 78 compounds were identified in TZTMF (Table 2), comprising 24 flavonoids, 9 quinones, 19 phenolic acids, 8 terpenoids, and several other constituents. In TZTMF-containing serum (Table 3), 39 components were detected, including 10 flavonoids, 6 quinones, 12 phenolic acids, 1 terpenoid, and other minor compounds. The total ion chromatograms (TICs) of TZTMF and TZTMF-containing serum obtained by UPLC-ESI-MS/MS are presented in Figure 1, demonstrating the comprehensive qualitative and quantitative analysis of the metabolites.
Table 2
| No. | RT/min | Components | Molecular formula | Molecular weight (Da) | Characteristic fragmentions | Adduction |
|---|---|---|---|---|---|---|
| 1 | 1.75 | Gallic acid | C7H6O5 | 170.0215 | 125.02 | [M-H]- |
| 2 | 2.21 | 1-Caffeoylquinic acid | C16H18O9 | 354.0951 | 191.06 | [M-H]- |
| 3 | 2.43 | Methyl cumalate* | C7H6O4 | 154.0266 | 109.03 | [M-H]- |
| 4 | 2.49 | 2-Hydroxy-3-(4-Hydroxyphenyl) propanoic acid* | C9H10O4 | 182.0579 | 135.04 | [M-H]- |
| 5 | 2.55 | Protocatechuic acid* | C7H6O4 | 154.0266 | 109.03 | [M-H]- |
| 6 | 2.58 | Neochlorogenic acid* | C16H18O9 | 354.0951 | 191.06 | [M-H]- |
| 7 | 2.77 | Dihydroferulic acid glucoside | C16H22O9 | 358.1264 | 195.07 | [M-H]- |
| 8 | 2.83 | Androsin | C15H20O8 | 328.1158 | 165.05 | [M-H]- |
| 9 | 2.93 | Eucomic acid | C11H12O6 | 240.0634 | 179.04 | [M-H]- |
| 10 | 2.99 | p-Coumaric acid-4-O-glucoside* | C15H18O8 | 326.1002 | 163.04 | [M-H]- |
| 11 | 3 | 1-O-p-Coumaroyl-β-D-glucose* | C15H18O8 | 326.1002 | 163.04 | [M-H]- |
| 12 | 3.13 | Procyanidin B2 | C30H26O12 | 578.1424 | 407.08 | [M-H]- |
| 13 | 3.19 | Esculetin | C9H6O4 | 178.0266 | 133.03 | [M-H]- |
| 14 | 3.24 | Amygdalin | C20H27NO11 | 457.1584 | 323.1 | [M-H]- |
| 15 | 3.34 | Epigallocatechin-3-O-gallate* | C22H18O11 | 458.0849 | 169.01 | [M-H]- |
| 16 | 3.38 | Syringic acid | C9H10O5 | 198.0528 | 123.01 | [M-H]- |
| 17 | 3.48 | Kaempferol-3-O-sophoroside | C27H30O16 | 610.1539 | 285.04 | [M-H]- |
| 18 | 3.53 | Panasenoside | C27H30O16 | 610.1534 | 284.03 | [M-H]- |
| 19 | 3.58 | Chicoric acid | C22H18O12 | 474.0798 | 149.01 | [M-H]- |
| 20 | 3.69 | 4-Hydroxybenzaldehyde | C7H6O2 | 122.0368 | 92.03 | [M-H]- |
| 21 | 3.72 | Isohemiphloin | C21H22O10 | 434.1213 | 313.07 | [M-H]- |
| 22 | 3.83 | Luteolin-7-O-glucuronide* | C21H18O12 | 462.0798 | 285.0411 | [M-H]- |
| 23 | 3.84 | 3-(4-Hydroxyphenyl)-propionic acid* | C9H10O3 | 166.063 | 119.05 | [M-H]- |
| 24 | 3.87 | Polygonimitin B | C21H22O9 | 418.1264 | 255.07 | [M-H]- |
| 25 | 3.91 | Sanchirhinoside A6 | C53H90O23 | 1094.5873 | 1093.58 | [M-H]- |
| 26 | 3.97 | 2,6-Dimethoxybenzaldehyde | C9H10O3 | 166.063 | 119.05 | [M-H]- |
| 27 | 3.97 | Vanillin | C8H8O3 | 152.0473 | 136.02 | [M-H]- |
| 28 | 4 | Quercetin-7-O-glucoside | C21H20O12 | 464.0955 | 301.04 | [M-H]- |
| 29 | 4.03 | Ferulic acid* | C10H10O4 | 194.0579 | 134.04 | [M-H]- |
| 30 | 4.04 | Isochlorogenic acid C* | C25H24O12 | 516.1268 | 353.09 | [M-H]- |
| 31 | 4.05 | Tetahydroxyflavone-7-O-glucuronide* | C21H18O12 | 462.0798 | 285.05 | [M-H]- |
| 32 | 4.12 | 2-Hydroxy-3-phenylpropanoic acid | C9H10O3 | 166.063 | 103.06 | [M-H]- |
| 33 | 4.14 | Pinoresinol-4-O-glucoside | C26H32O11 | 520.1945 | 357.14 | [M-H]- |
| 34 | 4.23 | 2,4-Dihydroxybenzaldehyde | C7H6O3 | 138.0317 | 91.02 | [M-H]- |
| 35 | 4.27 | Notoginsenoside R1 | C47H80O18 | 932.5345 | 799.49 | [M-H]- |
| 36 | 4.41 | Ginsenoside Rg1* | C42H72O14 | 800.4922 | 637.43 | [M-H]- |
| 37 | 4.55 | Neoisoliquiritin | C21H22O9 | 418.1264 | 255.07 | [M-H]- |
| 38 | 4.61 | 3-Hydroxyphenylacetic Acid Methyl Ester | C9H10O3 | 166.063 | 106.04 | [M-H]- |
| 39 | 4.68 | Gentisic acid 2-O-(6''-O-Feruloyl) Glucoside* |
C23H24O12 | 492.1268 | 315.07 | [M-H]- |
| 40 | 4.87 | Liquiritigenin | C15H12O4 | 256.0736 | 135.01 | [M-H]- |
| 41 | 4.93 | Notoginsenoside ST-3 | C43H74O15 | 830.5028 | 769.48 | [M-H]- |
| 42 | 5.16 | Eriodictyol | C15H12O6 | 288.0634 | 135.04 | [M-H]- |
| 43 | 5.17 | Chrysophanol 8-O-glucoside | C21H20O9 | 416.1107 | 253.05 | [M-H]- |
| 44 | 5.2 | Quercetin* | C15H10O7 | 302.0427 | 151.0079 | [M-H]- |
| 45 | 5.25 | Wedelolactone | C16H10O7 | 314.0427 | 298.02 | [M-H]- |
| 46 | 5.29 | Pedalitin* | C16H12O7 | 316.0583 | 300.0279 | [M-H]- |
| 47 | 5.45 | Pinobanksin* | C15H12O5 | 272.0685 | 151 | [M-H]- |
| 48 | 5.52 | Phloretin | C15H14O5 | 274.0841 | 167.0321 | [M-H]- |
| 49 | 5.54 | Naringenin* | C15H12O5 | 272.0685 | 151 | [M-H]- |
| 50 | 5.64 | 4-Ketopinoresinol | C20H20O7 | 372.1209 | 297.11 | [M-H]- |
| 51 | 5.68 | Citreorosein | C15H10O6 | 286.0477 | 241.05 | [M-H]- |
| 52 | 5.7 | 2,3-bis(2-carboxyphenyl) succinic acid | C18H14O8 | 358.0689 | 121.03 | [M-H]- |
| 53 | 5.78 | 2,4-Dinitrophenol | C6H4N2O5 | 184.012 | 109.02 | [M-H]- |
| 54 | 5.89 | Deoxyarbutin | C11H14O3 | 194.0943 | 108.02 | [M-H]- |
| 55 | 5.91 | Diosmetin* | C16H12O6 | 300.0634 | 284.03 | [M-H]- |
| 56 | 6.01 | Loureirin C | C16H16O4 | 272.1049 | 93.03 | [M-H]- |
| 57 | 6.13 | 3,3'-Dimethylellagic acid 4'-sulfate | C16H10O11S | 409.9944 | 329.0316 | [M-H]- |
| 58 | 6.23 | Orychophramarin B | C15H10O5 | 270.0528 | 225.05 | [M-H]- |
| 59 | 6.27 | Mosloflavone | C17H14O5 | 298.0841 | 254.07 | [M-H]- |
| 60 | 6.41 | 2,5-dihydroxy-1-methoxy-anthraquinone | C15H10O5 | 270.0528 | 254.02 | [M-H]- |
| 61 | 6.42 | 1,4-Dihydroxy-2-hydroxymethyl anthraquinone | C15H10O5 | 270.0528 | 225.05 | [M-H]- |
| 62 | 6.45 | Senkyunolide G | C12H16O3 | 208.1099 | 161.1 | [M-H]- |
| 63 | 6.53 | Pterocarpine | C17H14O5 | 298.0841 | 282.05 | [M-H]- |
| 64 | 6.58 | Rheic acid | C15H8O6 | 284.0321 | 239.04 | [M-H]- |
| 65 | 6.73 | Chrysin | C15H10O4 | 254.0579 | 209.0591 | [M-H]- |
| 66 | 6.95 | Prunetin | C16H12O5 | 284.0685 | 268.04 | [M-H]- |
| 67 | 7.2 | Kumatakenin* | C17H14O6 | 314.079 | 283.02 | [M-H]- |
| 68 | 7.42 | Atractylenolide III | C15H20O3 | 248.1412 | 203.14 | [M-H]- |
| 69 | 7.62 | Tormentic acid | C30H48O5 | 488.3502 | 469.33 | [M-H]- |
| 70 | 7.85 | isoemodin | C15H10O5 | 270.0528 | 225.06 | [M-H]- |
| 71 | 7.88 | Physcion | C16H12O5 | 284.0681 | 240.04 | [M-H]- |
| 72 | 7.94 | Honokiol* | C18H18O2 | 266.1307 | 224.09 | [M-H]- |
| 73 | 7.96 | Emodin | C15H10O5 | 270.0528 | 225.06 | [M-H]- |
| 74 | 8.2 | Torachrysone | C14H14O4 | 246.0892 | 230.06 | [M-H]- |
| 75 | 8.9 | 3'-Hydroxy-4'-O-methylglabridin | C21H22O5 | 354.1467 | 295.06 | [M-H]- |
| 76 | 9.04 | Jujubogenin* | C30H48O4 | 472.3553 | 471.34 | [M-H]- |
| 77 | 9.18 | Corosolic acid* | C30H48O4 | 472.3553 | 471.35 | [M-H]- |
| 78 | 9.39 | 2-Hydroxyursolic acid* | C30H48O4 | 472.3553 | 471.35 | [M-H]- |
*, represents the isomers. TZTMF, Tiaozhi Tongmai Formula.
Table 3
| No. | TR/min | Components | Molecular formula | Molecular weight (Da) | Characteristic fragmentions | Adduction |
|---|---|---|---|---|---|---|
| 1 | 2.49 | 2-hydroxy-3-(4-hydroxyphenyl) propanoic acid* | C9H10O4 | 182.0579 | 135.04 | [M-H]- |
| 2 | 2.77 | Dihydroferulic acid glucoside | C16H22O9 | 358.1264 | 195.07 | [M-H]- |
| 3 | 2.83 | Androsin | C15H20O8 | 328.1158 | 165.05 | [M-H]- |
| 4 | 2.99 | p-Coumaric acid-4-O-glucoside* | C15H18O8 | 326.1002 | 163.04 | [M-H]- |
| 5 | 3 | 1-O-p-Coumaroyl-β-D-glucose* | C15H18O8 | 326.1002 | 163.04 | [M-H]- |
| 6 | 3.19 | Esculetin | C9H6O4 | 178.0266 | 133.03 | [M-H]- |
| 7 | 3.34 | Epigallocatechin-3-O-gallate* | C22H18O11 | 458.0849 | 169.01 | [M-H]- |
| 8 | 3.38 | Syringic acid | C9H10O5 | 198.0528 | 123.01 | [M-H]- |
| 9 | 3.69 | 4-Hydroxybenzaldehyde | C7H6O2 | 122.0368 | 92.03 | [M-H]- |
| 10 | 3.72 | Isohemiphloin | C21H22O10 | 434.1213 | 313.07 | [M-H]- |
| 11 | 3.84 | 3-(4-Hydroxyphenyl)-propionic acid* | C9H10O3 | 166.063 | 119.05 | [M-H]- |
| 12 | 3.87 | Polygonimitin B | C21H22O9 | 418.1264 | 255.07 | [M-H]- |
| 13 | 3.91 | Sanchirhinoside A6 | C53H90O23 | 1094.5873 | 1093.58 | [M-H]- |
| 14 | 3.97 | 2,6-dimethoxybenzaldehyde | C9H10O3 | 166.063 | 119.05 | [M-H]- |
| 15 | 3.97 | Vanillin | C8H8O3 | 152.0473 | 136.02 | [M-H]- |
| 16 | 4 | Quercetin-7-O-glucoside | C21H20O12 | 464.0955 | 301.04 | [M-H]- |
| 17 | 4.04 | Isochlorogenic acid C* | C25H24O12 | 516.1268 | 353.09 | [M-H]- |
| 18 | 4.05 | Tetahydroxyflavone-7-O-glucuronide* | C21H18O12 | 462.0798 | 285.05 | [M-H]- |
| 19 | 4.12 | 2-Hydroxy-3-phenylpropanoic acid | C9H10O3 | 166.063 | 103.06 | [M-H]- |
| 20 | 4.23 | 2,4-Dihydroxybenzaldehyde | C7H6O3 | 138.0317 | 91.02 | [M-H]- |
| 21 | 4.61 | 3-hydroxyphenylacetic acid methyl ester | C9H10O3 | 166.063 | 106.04 | [M-H]- |
| 22 | 4.68 | Gentisic acid 2-O-(6''-O-Feruloyl) Glucoside* |
C23H24O12 | 492.1268 | 315.07 | [M-H]- |
| 23 | 5.2 | Quercetin* | C15H10O7 | 302.0427 | 151.0079 | [M-H]- |
| 24 | 5.29 | Pedalitin* | C16H12O7 | 316.0583 | 300.0279 | [M-H]- |
| 25 | 5.64 | 4-Ketopinoresinol | C20H20O7 | 372.1209 | 297.11 | [M-H]- |
| 26 | 5.7 | 2,3-bis(2-carboxyphenyl) succinic acid | C18H14O8 | 358.0689 | 121.03 | [M-H]- |
| 27 | 5.78 | 2,4-Dinitrophenol | C6H4N2O5 | 184.012 | 109.02 | [M-H]- |
| 28 | 6.01 | Loureirin C | C16H16O4 | 272.1049 | 93.03 | [M-H]- |
| 29 | 6.13 | 3,3'-dimethylellagic acid 4'-sulfate | C16H10O11S | 409.9944 | 329.0316 | [M-H]- |
| 30 | 6.23 | Orychophramarin B | C15H10O5 | 270.0528 | 225.05 | [M-H]- |
| 31 | 6.41 | 2,5-dihydroxy-1-methoxy-anthraquinone | C15H10O5 | 270.0528 | 254.02 | [M-H]- |
| 32 | 6.42 | 1,4-dihydroxy-2-hydroxymethyl anthraquinone | C15H10O5 | 270.0528 | 225.05 | [M-H]- |
| 33 | 6.73 | Chrysin | C15H10O4 | 254.0579 | 209.0591 | [M-H]- |
| 34 | 7.2 | Kumatakenin* | C17H14O6 | 314.079 | 283.02 | [M-H]- |
| 35 | 7.85 | isoemodin | C15H10O5 | 270.0528 | 225.06 | [M-H]- |
| 36 | 7.88 | Physcion | C16H12O5 | 284.0681 | 240.04 | [M-H]- |
| 37 | 7.96 | Emodin | C15H10O5 | 270.0528 | 225.06 | [M-H]- |
| 38 | 8.2 | Torachrysone | C14H14O4 | 246.0892 | 230.06 | [M-H]- |
| 39 | 8.9 | 3'-Hydroxy-4'-O-methylglabridin | C21H22O5 | 354.1467 | 295.06 | [M-H]- |
*, represents the isomers. TZTMF, Tiaozhi Tongmai Formula.
TZTMF reduces AS severity and stabilized plaques in ApoE−/− mice
Before assessing the anti-atherosclerotic effects, we first evaluated the potential toxicity of TZTMF. Throughout the treatment period, all mice remained in good health with no visible signs of distress, and no significant differences in fur condition or behavioral patterns were observed between the groups. The body weight of the mice remained stable across all groups, with no significant fluctuations (Figure S1). These results suggest that the formula was well-tolerated.
Histological analysis revealed that aortic tissues in the control group (Con) exhibited intact vascular architecture without evidence of intimal thickening, smooth muscle proliferation, or lipid deposition. Elastic fibers were arranged in a well-organized, lace-like pattern. In contrast, after 16 weeks of HFD feeding, aortic tissues from ApoE−/− mice in the model group (Mod) demonstrated extensive intimal thickening, substantial lipid accumulation, fragmented elastic fibers (black), degraded collagen fibers (yellow), and a thinned fibrous cap (Figure 2A,2B). Plaques contained abundant proteoglycans (blue), proliferating smooth muscle cells (red), foam cell clusters (light purple), and cholesterol crystals (prismatic voids) (Figure 2C).
Administration of TZTMF mitigated plaque severity and slowed disease progression in a dose-dependent manner. In the low-dose group (TZTM-L), plaque area was reduced compared with the model group, with fibrous degeneration and proteoglycan accumulation observed. The medium-dose group (TZTM-M) displayed an increased proportion of collagen fibers relative to the model group. In the high-dose (TZTM-H) and atorvastatin (Ato) groups, minimal lipid deposition was evident, with only mild intimal thickening, irregular medial cell arrangement, and partial elastic fiber damage (Figure 2A-2C). Quantitative analysis confirmed that TZTMF reduced plaque area and enhanced collagen fiber content, contributing to plaque stabilization (Figure 2D,2E).
TZTMF suppresses inflammation, abnormal proliferation and phenotype transformation of VSMCs in ApoE−/− mice
Immunohistochemical analysis indicated that treatment with TZTMF at low, medium, and high doses significantly decreased IL-6 and TNF-α expression levels in the aortic tissue of ApoE−/− mice, comparable to the effects observed with atorvastatin (Figure 3A,3B).
Given that dysregulation of MMPs and VCAMs contributes to smooth muscle cell migration, proliferation, and plaque instability, the expression of MMP3 and VCAM-1 in the aortic wall was assessed by immunohistochemistry (5). HFD-fed ApoE−/− mice demonstrated markedly elevated MMP3 and VCAM-1 expression compared with controls, whereas TZTMF administration significantly suppressed their expression (Figure 3A,3C).
Western blot analysis was subsequently performed to evaluate α-smooth muscle actin (α-SMA) and osteopontin (OPN) levels, markers of smooth muscle phenotypic switching. ApoE−/− mice on an HFD exhibited reduced α-SMA and increased OPN expression. Treatment with TZTMF reversed these alterations by increasing α-SMA and decreasing OPN levels (Figure 3D,3E). Significant differences were observed between the TZTMF-H and model groups. These results demonstrated that TZTMF inhibited inflammation, preserved the contractile phenotype of SMCs, and suppressed their abnormal proliferation, thereby contributing to the stabilization of atherosclerotic plaques.
TZTMF reduces Jak1/STAT3 expression in ApoE-/- Mice
To investigate the molecular mechanism by which TZTMF regulates smooth muscle cell phenotypic transformation, JAK1 and STAT3 protein expression in the aortic tissues of ApoE−/− mice was analyzed using Western blotting. The results demonstrated that TZTMF treatment markedly attenuated the HFD-induced upregulation of JAK1 and STAT3 proteins in the aorta (Figure 3D,3F).
TZTMF-containing serum inhibits hypoxia-induced SMC proliferation and migration in MOVAS cells
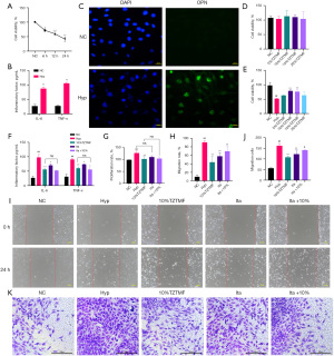
Exposure of MOVAS cells to hypoxia for 6, 12, and 24 hours resulted in a 30–60% reduction in cell viability compared with the normoxic control (NC) group (Figure 4A). Considering both cellular injury and potential drug effects, 12 hours of hypoxia was selected for subsequent experiments. To confirm the establishment of an AS-like phenotype, inflammatory cytokine levels were quantified in the culture supernatant by ELISA, and expression of the synthetic phenotype marker OPN was assessed by immunofluorescence staining (27). Hypoxic treatment significantly elevated IL-6 and TNF-α levels (Figure 4B) and induced a marked upregulation of OPN in VSMCs compared with normoxic conditions (Figure 4C), validating the AS-like cellular model.
CCK-8 assays indicated that TZTMF-containing serum at concentrations of 5%, 10%, 15%, and 20% did not exhibit cytotoxicity toward MOVAS cells relative to the NC group (Figure 4D). Under hypoxic conditions, cell viability decreased to 52.13%±1.95%, whereas treatment with 10% and 15% TZTMF-containing serum significantly increased viability to 78.94%±3.60% and 76.37%±6.78%, respectively (Figure 4E), leading to the selection of 10% for subsequent assays. Experimental groups were defined as follows: NC (normoxia with 10% blank serum), hypoxia (Hyp; 12 h hypoxia with 10% blank serum), hypoxia + 10% TZTMF (Hyp + TZTMF), itacitinib (Ita; hypoxia with 1 µM JAK1 inhibitor and 10% blank serum), and itacitinib + 10% TZTMF (Ita + TZTMF).
ELISA analysis demonstrated that pretreatment with 10% TZTMF-treated serum significantly attenuated the hypoxia-induced inflammatory response and suppressed proliferation compared with the Hyp group (Figure 4F,4G). Consistent with prior studies, itacitinib alone reduced inflammation but did not significantly inhibit proliferation (28). No significant difference was observed between the TZTMF (10%) and TZTMF + itacitinib groups (P>0.05), indicating a shared mechanistic pathway.
Cell migration was evaluated using both wound healing and Transwell assays. Treatment with 10% TZTMF-containing serum or Itacitinib significantly reduced hypoxia-induced migration in the wound healing assay (Figure 4H,4I), and similar results were observed in the Transwell assay (Figure 4J,4K). Notably, combined treatment with TZTMF + itacitinib further enhanced migration inhibition (P<0.05), indicating that TZTMF may also act via additional signaling pathways beyond JAK1/STAT3. These results collectively demonstrate that TZTMF-containing serum effectively suppresses hypoxia-induced proliferation and migration of MOVAS cells.
TZTMF-containing serum suppresses the transformation of MOVAS from contractile phenotype to synthetic phenotype
Phenotypic switching of VSMCs from a contractile to a synthetic state is commonly associated with enhanced proliferation and migration. Immunofluorescence analysis revealed that treatment with 10% TZTMF-containing serum or itacitinib increased α-SMA fluorescence intensity while reducing OPN expression (Figure 5A). Western blot analysis confirmed these findings, demonstrating upregulation of α-SMA and downregulation of OPN after treatment with TZTMF or itacitinib (Figure 5B,5C). Combined treatment did not produce an additive effect compared with TZTMF alone, indicating that JAK1 inhibition by itacitinib was sufficient to block the pathway, preventing further phenotypic modulation by TZTMF.
TZTMF and itacitinib inhibit hypoxia-induced JAK1/STAT3 pathway in MOVAS cells
Previous in vivo studies indicated that TZTMF reduced atherosclerotic plaque formation, potentially through modulation of the JAK1/STAT3 signaling pathway. To investigate this mechanism, in vitro experiments were conducted using hypoxia-activated MOVAS cells. Quantitative PCR and Western blot analyses demonstrated that both TZTMF and itacitinib significantly downregulated JAK1 and STAT3 mRNA expression, as well as JAK1 and STAT3 protein levels (Figure 6). These results demonstrate that TZTMF may inhibit VSMC phenotypic switching through suppression of JAK1/STAT3 signaling.
Discussion
TZTMF is an empirical traditional Chinese medicine formulation developed based on the theory of qi and blood, and it is clinically applied in the management of atherosclerotic cardiovascular disease (ASCVD). Clinical observations have indicated that modified TZTMF can improve cardiac function and alleviate symptoms in patients with ASCVD (17,18). The present study aimed to elucidate the mechanisms underlying the anti-atherosclerotic effects of TZTMF. The key findings are summarized as follows: (I) UPLC-ESI-MS/MS analysis identified 78 compounds in the TZTMF extract, of which 39 were detected in serum following administration. (II) TZTMF mitigates plaque formation by modulating VSMC phenotypic switching, thereby reducing their pathological proliferation and migration, potentially through inhibition of the JAK1/STAT3 signaling pathway.
TZTMF contains multiple bioactive compounds, including key constituents from its principal and adjunct herbs, such as astragaloside A and calycosin-7-O-glucoside from Astragali Radix (Table S2), ferulic acid from Angelicae sinensis Radix, ginsenoside Rg1 and notoginsenoside R1 from Panax notoginseng, chrysin and emodin from Cassiae semen, alisol C 23-acetate (Table S2) from Alismatis rhizoma. In addition, other components, including Procyanidin B2, Chicoric acid, and Naringenin, have also been identified. These compounds have been reported to exert diverse biological activities, such as anti-inflammatory, lipid metabolism-regulating, immunomodulatory, and antioxidant effects, all of which are closely associated with the pathogenesis of AS (29). For example, calycosin-7-O-glucoside exerts anti-inflammatory effects by modulating the PI3K/AKT signaling pathway (30). Ferulic acid has been indicated as a potential therapeutic agent for cardiovascular diseases, and both ferulic acid and protocatechuic acid attenuate AS by suppressing the NLRP3-IL-1β inflammatory pathway and inhibiting foam cell formation (31,32). Notoginsenoside R1 inhibits intraplaque neovascularization by suppressing the Ang1/Tie2 axis and regulating pericyte-endothelial cell interactions (33). Chrysin modulates gut microbial composition and regulates the expression of TLR4, TNF-α, NLRP3, and IL-17 in the aorta, whereas quercetin protects THP-1 macrophages from pyroptosis by suppressing inflammatory factor expression (34,35). Emodin attenuates AS by inhibiting the TLR4/MyD88/NF-κB signaling pathway (36). Alisol C 23-acetate exhibits anti-obesity effects and has been identified as a potential lipase inhibitor (37). Chicoric acid inhibits platelet-derived growth factor (PDGF)-BB-induced VSMC phenotypic switching, proliferation, and migration (38). Procyanidin B2 promotes α-SMA and collagen expression in vascular lesions and mitigates sinusoidal lesions in the aortic root of ApoE−/− mice fed a HFD (39). Naringenin reduces vascular aging, plaque development, dyslipidemia, and excessive reactive oxygen species (ROS) generation (40). Collectively, these findings indicate that the anti-atherosclerotic effects of TZTMF may be partially attributed to the synergistic actions of its bioactive components. However, in addition to efficacy, the safety profile of the formulation should also be carefully considered.
Beyond the therapeutic efficacy, the safety profile of TZTMF warrants careful consideration, particularly regarding potential adverse reactions. As a TCM formulation containing seven herbal and animal-derived components, TZTMF may elicit specific safety concerns that require clarification. First, Pheretima (Dilong), an animal-derived ingredient in the formula, contains heterologous proteins that could induce allergic reactions in susceptible individuals—manifesting as skin rashes, pruritus, or even respiratory discomfort in severe cases. Clinicians should screen for a history of allergies to animal proteins before administration, and patients should be advised to discontinue use immediately if allergic symptoms occur. Second, the formula includes Crataegi fructus (Shanzha) and Cassiae semen (Juemingzi), which exhibit mild laxative effects. Long-term or high-dose administration may cause gastrointestinal disturbances such as abdominal distension, diarrhea, or loose stools, especially in patients with spleen-stomach weakness. This highlights the importance of individualizing dosage based on TCM syndrome differentiation (e.g., reducing dosage in patients with qi deficiency of the spleen and stomach). Third, although no obvious hepatotoxicity or nephrotoxicity was observed in our in vivo experiments (data not shown), the potential for cumulative toxicity with prolonged use cannot be excluded—particularly given the presence of bioactive compounds such as emodin and alisol C 23-acetate, which have been reported to exert dose-dependent effects on hepatic and renal function in high concentrations. Regular monitoring of liver and kidney function is therefore recommended for patients on long-term TZTMF therapy.
Notably, the adverse reaction profile of TZTMF remains understudied in large-scale clinical trials. The current evidence is limited to case reports and small-sample observations, with no standardized reporting system for TCM-related adverse events. Future studies should prioritize prospective, large-cohort trials to systematically assess the incidence, severity, and risk factors of adverse reactions associated with TZTMF. Additionally, preclinical toxicological evaluations (e.g., acute and chronic toxicity tests, allergenicity assays) should be performed to identify the threshold doses for safe administration and clarify the toxicological mechanisms of potential hazardous components. From a formulation optimization perspective, processing techniques such as decoction concentration, purification, or compatibility adjustment could be explored to reduce the content of allergenic proteins in Pheretima or mitigate the gastrointestinal irritation of Shanzha and Juemingzi, thereby enhancing the safety margin of TZTMF.
Vulnerable atherosclerotic plaques are characterized by a thin, inflamed fibrous cap overlying a large lipid core. Previous work has demonstrated that TZTMF inhibits pro-inflammatory cytokines, including IL-6, IL-17, and C-reactive protein (CRP), while promoting anti-inflammatory cytokines such as IL-10 and TGF-β in rabbit models of AS (41). In the present study, IHC and ELISA demonstrated that TZTMF reduced IL-6 and TNF-α levels both in vivo and in vitro (Figures 3A,4F). The fibrous cap, primarily composed of extracellular matrix and collagen synthesized by SMCs, is critical for maintaining plaque stability (42). Under physiological conditions, SMCs exhibit low proliferative activity. During atherogenesis, VCAM-1, inflammatory cytokines, hypoxia, and MMPs induce SMC phenotypic switching, promoting their proliferation and migration into the intima (3,43,44). With lesion progression, SMC necrosis, apoptosis, and reduced collagen synthesis contribute to fibrous cap thinning and potential plaque rupture (45). In this context, therapeutic strategies that preserve SMC function and reinforce fibrous cap integrity are essential for plaque stabilization. The present findings indicate that TZTMF may enhance plaque stability by increasing collagen content (Figure 2C,2E), reducing VCAM-1 and MMP3 expression (Figure 3A,3B), and inhibiting hypoxia-induced SMC proliferation and migration (Figure 4G-4K).
Hypoxia is an important stimulus for SMC phenotypic switching (46). During plaque formation, changes in the intraluminal environment affect oxygen diffusion, inevitably compromising oxygen supply to the arterial wall, leading to oxidative stress and a marked increase in ROS. Hypoxia-inducible factor-1α (HIF-1α) is activated and forms a complex with CBP/p300. Excessive activation of HIF-1α can induce the expression of pro-atherosclerotic factors such as PDGF, LRP1, and MIF, promoting cell migration, proliferation, and apoptosis, thereby accelerating the development of AS (47). Several studies have reported the use of hypoxia-cultured cells as an in vitro model for AS (48-50).
Under normal conditions, α-SMA is highly expressed in contractile VSMCs, whereas OPN is minimally expressed. Adverse stimuli such as hypoxia and oxidative stress alter this expression pattern (51). Elevated OPN levels correlate with AS severity and increased risk of major adverse cardiac events, and OPN has been demonstrated to promote foam cell formation by inhibiting cholesterol efflux in VSMCs (52,53). PDGF-BB promotes VSMC proliferation and migration while reducing α-SMA and SM22α expression, whereas atorvastatin preserves the contractile phenotype (54). In ovariectomized ApoE−/− mice fed a HFD, α-SMA expression is reduced and OPN elevated, but administration of Liuwei Dihuang soft capsules attenuated AS and inhibited VSMC phenotypic switching (55). Consistently, the current study demonstrated that TZTMF modulated α-SMA and OPN expression in the aortas of ApoE−/− mice (Figure 3D,3E), and 10% TZTMF-treated serum increased α-SMA while reducing OPN levels in hypoxia-induced MOVAS cells, as confirmed by immunofluorescence (Figure 5A-5C).
The JAK1/STAT3 signaling pathway is a pivotal regulator of cell growth and differentiation and can be activated by cytokines, ischemic conditions, or hypoxia (56,57). This pathway has been reported to modulate actin cytoskeleton polymerization, influence microglial polarization toward the M2 phenotype, and play a critical role in VSMC phenotypic switching (3,58,59). STAT-binding elements are present in all SMC contractile genes, and activation of STAT3 has been demonstrated to suppress the expression of contractile proteins specific to SMCs (13). Consistent with these observations, in vivo administration of varying doses of TZTMF reduced JAK1 and STAT3 expression in the aortas of ApoE−/− mice (Figure 3D,3E). In vitro, hypoxic stimulation induced JAK1 and STAT3 expression, whereas pharmacological inhibition of JAK1 attenuated VSMC phenotypic switching, proliferation, and migration (Figures 5,6). Notably, the regulatory effect of TZTMF on VSMC phenotypic switching was markedly abolished by JAK1 inhibition, whereas its inhibitory effect on cell migration was only partially attenuated (Figures 4J,4K,5). These findings indicate that TZTMF regulates VSMC phenotypic switching predominantly through the JAK1/STAT3 pathway, while its anti-migratory action may involve additional signaling mechanisms, warranting further investigation.
Several bioactive compounds have been reported to exert regulatory effects on the JAK/STAT pathway. Naringenin has demonstrated therapeutic efficacy in nonalcoholic fatty liver disease via selective JAK1 inhibition (60). Calycosin attenuates pressure overload-induced cardiac hypertrophy in rats by inhibiting JAK1/STAT3 signaling (61). Crocin dose-dependently suppresses PDGF-BB-induced JAK/STAT3 activation, preventing VSMC phenotypic switching (62). Quercetin inhibits the phenotypic transition of VSMCs to macrophage-like cells by targeting the JAK2/STAT3 pathway, thereby reducing foam cell formation and mitigating AS (63). Collectively, these findings identify the JAK/STAT pathway as a central mediator of VSMC phenotypic modulation and a promising therapeutic target underlying the anti-atherosclerotic effects of TZTMF.
Conclusions
Collectively, the findings indicate that TZTMF exerts significant anti-atherosclerotic effects both in vivo and in vitro. In ApoE−/− mice, TZTMF reduced plaque area, enhanced collagen fiber content to stabilize plaques, and suppressed inflammation, abnormal proliferation, and phenotypic switching of VSMCs. In vitro, TZTMF-treated serum inhibited hypoxia-induced phenotypic switching, proliferation, and migration of MOVAS cells, effects that were at least partially mediated through inhibition of the JAK1/STAT3 signaling pathway.
Acknowledgments
We would like to acknowledge the hard and dedicated work of all the staff who implemented the intervention and evaluation components of the study.
Footnote
Reporting Checklist: The authors have completed the ARRIVE reporting checklist. Available at https://cdt.amegroups.com/article/view/10.21037/cdt-2025-aw-596/rc
Data Sharing Statement: Available at https://cdt.amegroups.com/article/view/10.21037/cdt-2025-aw-596/dss
Peer Review File: Available at https://cdt.amegroups.com/article/view/10.21037/cdt-2025-aw-596/prf
Funding: This study was funded by
Conflicts of Interest: All authors have completed the ICMJE uniform disclosure form (available at https://cdt.amegroups.com/article/view/10.21037/cdt-2025-aw-596/coif). The authors have no conflicts of interest to declare.
Ethical Statement: The authors are accountable for all aspects of the work in ensuring that questions related to the accuracy or integrity of any part of the work are appropriately investigated and resolved. This study was conducted with approval from the Ethics Committee of Capital Medical University (Approval Nos. AEEI-2021-099 and AEEI-2024-080). National guidelines for the care and use of animals were followed.
Open Access Statement: This is an Open Access article distributed in accordance with the Creative Commons Attribution-NonCommercial-NoDerivs 4.0 International License (CC BY-NC-ND 4.0), which permits the non-commercial replication and distribution of the article with the strict proviso that no changes or edits are made and the original work is properly cited (including links to both the formal publication through the relevant DOI and the license). See: https://creativecommons.org/licenses/by-nc-nd/4.0/.
References
- Global burden of 288 causes of death and life expectancy decomposition in 204 countries and territories and 811 subnational locations, 1990-2021: a systematic analysis for the Global Burden of Disease Study 2021. Lancet 2024;403:2100-32. [Crossref] [PubMed]
- Ma M, Zhang Y, Gao L, et al. Atherosclerotic progression at sites of low shear stress is attenuated by myeloid-PlexinD1 deficiency through suppression of classical macrophage polarization. Eur Heart J 2026;47:1242-59. [Crossref] [PubMed]
- Tang HY, Chen AQ, Zhang H, et al. Vascular Smooth Muscle Cells Phenotypic Switching in Cardiovascular Diseases. Cells 2022;11:4060. [Crossref] [PubMed]
- Frismantiene A, Philippova M, Erne P, et al. Smooth muscle cell-driven vascular diseases and molecular mechanisms of VSMC plasticity. Cell Signal 2018;52:48-64. [Crossref] [PubMed]
- Jiang Y, Qian HY. Transcription factors: key regulatory targets of vascular smooth muscle cell in atherosclerosis. Mol Med 2023;29:2. [Crossref] [PubMed]
- Wang Z, Wang Y, Yuan R, et al. Sentrin-specific protease 3 (SENP3)-mediated Krüppel-like factor 4 (KLF4) deSUMOylation regulates vascular smooth muscle cell phenotypic switching in atherosclerosis. Mol Biomed 2025;6:124. [Crossref] [PubMed]
- Li TT, Wang ZB, Li Y, et al. The mechanisms of traditional Chinese medicine underlying the prevention and treatment of atherosclerosis. Chin J Nat Med 2019;17:401-12. [Crossref] [PubMed]
- Cho DI, Ahn MJ, Cho HH, et al. ANGPTL4 stabilizes atherosclerotic plaques and modulates the phenotypic transition of vascular smooth muscle cells through KLF4 downregulation. Exp Mol Med 2023;55:426-42. [Crossref] [PubMed]
- Watanabe S, Mu W, Kahn A, et al. Role of JAK/STAT pathway in IL-6-induced activation of vascular smooth muscle cells. Am J Nephrol 2004;24:387-92. [Crossref] [PubMed]
- Sun L, He X, Zhang T, et al. Knockdown of lnc-KCNC3-3:1 Alleviates the Development of Atherosclerosis via Downregulation of JAK1/STAT3 Signaling Pathway. Front Cardiovasc Med 2021;8:701058. [Crossref] [PubMed]
- Yang W, Lu J, Luo P, et al. An exhaustive examination of the research progress in identifying potential JAK inhibitors from natural products: a comprehensive overview. Chin Med 2025;20:130. [Crossref] [PubMed]
- Chen LW, Tsai MC, Chern CY, et al. A chalcone derivative, 1m-6, exhibits atheroprotective effects by increasing cholesterol efflux and reducing inflammation-induced endothelial dysfunction. Br J Pharmacol 2020;177:5375-92. [Crossref] [PubMed]
- Kirchmer MN, Franco A, Albasanz-Puig A, et al. Modulation of vascular smooth muscle cell phenotype by STAT-1 and STAT-3. Atherosclerosis 2014;234:169-75. [Crossref] [PubMed]
- Fu X, Sun Z, Long Q, et al. Glycosides from Buyang Huanwu Decoction inhibit atherosclerotic inflammation via JAK/STAT signaling pathway. Phytomedicine 2022;105:154385. [Crossref] [PubMed]
- Guo S, Yu C, Wang G. Clinical efficacy and experience of Yiqi Huoxue Huayu method in the treatment of heart-related diseases. Chinese Archives of Traditional Chinese Medicine 2005;23:2000-1.
- Huang Q, Guo S, Zhao H. Professor Guo Shuwen’s experience in using the Yiqi Huoxue method for the treatment of Qi-deficiency and blood stasis type myocardial infarction. Chinese Journal of Integrative Medicine on Cardio Cerebrovascular Disease 2021;19:4196-8.
- Qi X, Guo SW, Chen JM, et al. The Clinical Study of Yiqi Huoxue Combined with Metoprolol Tartrate in the Treatment of Coronary Heart Disease Arrhythmia. Chinese Archives of Traditional Chinese Medicine 2017;35:279-82.
- Guo S, Yang P, Zheng C. Clinical study of Yiqi Huoxue Chinese medicine combined with conventional Western medicine for coronary heart disease with myocardial ischemia of Qi-deficiency and blood stasis syndrome. China J Tradit Chin Med Inform 2012;19:15-7.
- Zhang L. Effects of the Rho/Rock Signaling Pathway on Lipid Metabolism in Atherosclerosis and the Intervention Mechanism of Tiaozhi Tongmai Granules. Beijing University of Chinese Medicine; 2017.
- Sun Q. Evaluation of Atherosclerotic Lipid Plaque Formation and Study on the Mechanism of Action of Tiaozhi Tongmai Granules. Beijing University of Chinese Medicine; 2014.
- Reagan-Shaw S, Nihal M, Ahmad N. Dose translation from animal to human studies revisited. FASEB J 2008;22:659-61. [Crossref] [PubMed]
- Li FH, Huang XL, Wang H, et al. Protective effect of Yi-Qi-Huo-Xue Decoction against ischemic heart disease by regulating cardiac lipid metabolism. Chin J Nat Med 2020;18:779-92. [Crossref] [PubMed]
- Huang X, Akgün EE, Mehmood K, et al. Mechanism of Hypoxia-Mediated Smooth Muscle Cell Proliferation Leading to Vascular Remodeling. Biomed Res Int 2022;2022:3959845. [Crossref] [PubMed]
- Liu H, Li Q, Chen Y, et al. Suberosin attenuates rheumatoid arthritis by repolarizing macrophages and inhibiting synovitis via the JAK/STAT signaling pathway. Arthritis Res Ther 2025;27:12. [Crossref] [PubMed]
- Li W, Yu J, Xiao X, et al. The inhibitory effect of (-)-Epicatechin gallate on the proliferation and migration of vascular smooth muscle cells weakens and stabilizes atherosclerosis. Eur J Pharmacol 2021;891:173761. [Crossref] [PubMed]
- Liu S, Ji H, Zhang T, et al. Modified Zuojin pill alleviates gastric precancerous lesions by inhibiting glycolysis through the HIF-1α pathway. Phytomedicine 2025;136:156255. [Crossref] [PubMed]
- Okamoto H. Osteopontin and cardiovascular system. Mol Cell Biochem 2007;300:1-7. [Crossref] [PubMed]
- Huarte E, O'Connor RS, Peel MT, et al. Itacitinib (INCB039110), a JAK1 Inhibitor, Reduces Cytokines Associated with Cytokine Release Syndrome Induced by CAR T-cell Therapy. Clin Cancer Res 2020;26:6299-309. [Crossref] [PubMed]
- Zhou P, Xu HJ, Wang L. Cardiovascular protective effects of natural flavonoids on intestinal barrier injury. Mol Cell Biochem 2025;480:3343-62. [Crossref] [PubMed]
- Wang X, Li W, Zhang Y, et al. Calycosin as a Novel PI3K Activator Reduces Inflammation and Fibrosis in Heart Failure Through AKT-IKK/STAT3 Axis. Front Pharmacol 2022;13:828061. [Crossref] [PubMed]
- Mancuso C, Santangelo R. Ferulic acid: pharmacological and toxicological aspects. Food Chem Toxicol 2014;65:185-95. [Crossref] [PubMed]
- Hong K, Wang J, Kang X, et al. Ferulic acid and protocatechuic acid alleviate atherosclerosis by promoting UCP1 expression to inhibit the NLRP3-IL-1β signaling pathway. Food Funct 2025;16:40-53. [Crossref] [PubMed]
- Li Y, Zhang L, Yang W, et al. Notoginsenoside R(1) decreases intraplaque neovascularization by governing pericyte-endothelial cell communication via Ang1/Tie2 axis in atherosclerosis. Phytother Res 2024;38:4036-52. [Crossref] [PubMed]
- Yuvaraj S, Sasikumar S, Puhari SSM, et al. Chrysin reduces hypercholesterolemia-mediated atherosclerosis through modulating oxidative stress, microflora, and apoptosis in experimental rats. J Food Biochem 2022;46:e14349. [Crossref] [PubMed]
- Luo X, Weng X, Bao X, et al. A novel anti-atherosclerotic mechanism of quercetin: Competitive binding to KEAP1 via Arg483 to inhibit macrophage pyroptosis. Redox Biol 2022;57:102511. [Crossref] [PubMed]
- Ye B, Cai X, Liang X, et al. Emodin Suppresses NLRP3/GSDMD-induced Inflammation via the TLR4/MyD88/NF-κB Signaling Pathway in Atherosclerosis. Cardiovasc Drugs Ther 2025;39:1289-301. [Crossref] [PubMed]
- Gao T, Yan R, Fang N, et al. Alisol C 23-acetate might be a lead compound of potential lipase inhibitor from Alismatis Rhizoma: Screening, identification and molecular dynamics simulation. Int J Biol Macromol 2024;278:134878. [Crossref] [PubMed]
- Lu QB, Wan MY, Wang PY, et al. Chicoric acid prevents PDGF-BB-induced VSMC dedifferentiation, proliferation and migration by suppressing ROS/NFκB/mTOR/P70S6K signaling cascade. Redox Biol 2018;14:656-68. [Crossref] [PubMed]
- Liang Y, Chen G, Zhang F, et al. Procyanidin B2 Reduces Vascular Calcification through Inactivation of ERK1/2-RUNX2 Pathway. Antioxidants (Basel) 2021;10:916. [Crossref] [PubMed]
- Wang J, Wu R, Hua Y, et al. Naringenin ameliorates vascular senescence and atherosclerosis involving SIRT1 activation. J Pharm Pharmacol 2023;75:1021-33. [Crossref] [PubMed]
- Zhang L, Sun Q, Guo SW, et al. Influences of Chinese Medicinal with Actions of Regulating Blood Lipid and Unblocking Vessels on Expressions of Inflammatory Cytokines in Rabbits with Atherosclerosis. J Beijing Uni Tradit Chin Med 2014;37:171-174+189+3.
- Toutouzas K, Benetos G, Karanasos A, et al. Vulnerable plaque imaging: updates on new pathobiological mechanisms. Eur Heart J 2015;36:3147-54. [Crossref] [PubMed]
- Hultén LM, Levin M. The role of hypoxia in atherosclerosis. Curr Opin Lipidol 2009;20:409-14. [Crossref] [PubMed]
- Zhang J, Zhao WR, Shi WT, et al. Tribulus terrestris L. extract ameliorates atherosclerosis by inhibition of vascular smooth muscle cell proliferation in ApoE(-/-) mice and A7r5 cells via suppression of Akt/MEK/ERK signaling. J Ethnopharmacol 2022;297:115547. [Crossref] [PubMed]
- Chen R, McVey DG, Shen D, et al. Phenotypic Switching of Vascular Smooth Muscle Cells in Atherosclerosis. J Am Heart Assoc 2023;12:e031121. [Crossref] [PubMed]
- Luo D, Li W, Xie C, et al. Capsaicin Attenuates Arterial Calcification Through Promoting SIRT6-Mediated Deacetylation and Degradation of Hif1α (Hypoxic-Inducible Factor-1 Alpha). Hypertension 2022;79:906-17. [Crossref] [PubMed]
- Knutson AK, Williams AL, Boisvert WA, et al. HIF in the heart: development, metabolism, ischemia, and atherosclerosis. J Clin Invest 2021;131:e137557. [Crossref] [PubMed]
- Cherepanova OA, Gomez D, Shankman LS, et al. Activation of the pluripotency factor OCT4 in smooth muscle cells is atheroprotective. Nat Med 2016;22:657-65. [Crossref] [PubMed]
- Park C, Park J, Shim MK, et al. Indazole-Cl inhibits hypoxia-induced cyclooxygenase-2 expression in vascular smooth muscle cells. J Mol Endocrinol 2019;63:27-38. [Crossref] [PubMed]
- Xu D, Dai R, Chi H, et al. Long Non-Coding RNA MEG8 Suppresses Hypoxia-Induced Excessive Proliferation, Migration and Inflammation of Vascular Smooth Muscle Cells by Regulation of the miR-195-5p/RECK Axis. Front Mol Biosci 2021;8:697273. [Crossref] [PubMed]
- Tian B, Ding X, Song Y, et al. Matrix stiffness regulates SMC functions via TGF-β signaling pathway. Biomaterials 2019;221:119407. [Crossref] [PubMed]
- Wolak T. Osteopontin - a multi-modal marker and mediator in atherosclerotic vascular disease. Atherosclerosis 2014;236:327-37. [Crossref] [PubMed]
- Liu W, Wang Y, Liu C, et al. Pro-Atherosclerotic Effects of Osteopontin Is Contributed to Promoting Foam Cell Formation Derived From VSMCs by Inhibiting Cholesterol Efflux. FASEB J 2025;39:e70608. [Crossref] [PubMed]
- Chen S, Liu B, Kong D, et al. Atorvastatin calcium inhibits phenotypic modulation of PDGF-BB-induced VSMCs via down-regulation the Akt signaling pathway. PLoS One 2015;10:e0122577. [Crossref] [PubMed]
- Meng Q, Yu X, Chen Q, et al. Liuwei Dihuang soft capsules inhibits the phenotypic conversion of VSMC to prevent the menopausal atherosclerosis by up-regulating the expression of myocardin. J Ethnopharmacol 2020;246:112207. [Crossref] [PubMed]
- Dutzmann J, Daniel JM, Bauersachs J, et al. Emerging translational approaches to target STAT3 signalling and its impact on vascular disease. Cardiovasc Res 2015;106:365-74. [Crossref] [PubMed]
- Liao XH, Wang N, Zhao DW, et al. STAT3 Protein Regulates Vascular Smooth Muscle Cell Phenotypic Switch by Interaction with Myocardin. J Biol Chem 2015;290:19641-52. [Crossref] [PubMed]
- Rovera C, Berestjuk I, Lecacheur M, et al. Secretion of IL1 by Dedifferentiated Melanoma Cells Inhibits JAK1-STAT3-Driven Actomyosin Contractility of Lymph Node Fibroblastic Reticular Cells. Cancer Res 2022;82:1774-88. [Crossref] [PubMed]
- Lu R, Zhang L, Wang H, et al. Echinacoside exerts antidepressant-like effects through enhancing BDNF-CREB pathway and inhibiting neuroinflammation via regulating microglia M1/M2 polarization and JAK1/STAT3 pathway. Front Pharmacol 2022;13:993483. [Crossref] [PubMed]
- Yu C, Han D, Yu J, et al. Exploration of potential targets and mechanisms of naringenin in the treatment of nonalcoholic fatty liver disease through network pharmacology. Medicine (Baltimore) 2023;102:e35460. [Crossref] [PubMed]
- Huang J, Cheng CF, Li HB, et al. The potential protect effect and mechanism of calycosin on cardiac hypertrophy in rats. J Pract Med 2018;34:4060-3.
- Tong L, Qi G. Crocin prevents platelet-derived growth factor BB-induced vascular smooth muscle cells proliferation and phenotypic switch. Mol Med Rep 2018;17:7595-602. [Crossref] [PubMed]
- Xiang L, Wang Y, Liu S, et al. Quercetin Attenuates KLF4-Mediated Phenotypic Switch of VSMCs to Macrophage-like Cells in Atherosclerosis: A Critical Role for the JAK2/STAT3 Pathway. Int J Mol Sci 2024;25:7755. [Crossref] [PubMed]

