Electrocardiographic changes in immune checkpoint inhibitor-associated cardiac injury: a narrative review
Introduction
Immune checkpoint inhibitors (ICIs) activate the immune response by inhibiting immune checkpoints, thereby enhancing the ability of cytotoxic T cells to specifically recognize and kill tumor cells (1). However, because the mechanism of ICIs is not tumor-specific, their antitumor effects may also target normal tissues, leading to immune system overactivation and triggering a series of immune-related adverse events (irAEs). Among these irAEs, cardiac injury has attracted extensive clinical attention due to its potentially serious consequences. ICI-associated cardiac injuries include myocarditis, arrhythmia, vasculitis, thromboembolism, pulmonary hypertension, pericardial disease, Takotsubo syndrome, and left ventricular dysfunction (Figure 1) (2-6). Notably, ICI-related myocarditis has been reported to have the highest lethality among irAEs (7,8). Salem et al. reported a mortality rate of approximately 50% (5).
Because the clinical manifestations of ICI-associated cardiac injuries lack specificity—ranging from asymptomatic findings to typical myocardial infarction and even life-threatening cardiogenic shock—diagnosis and differential diagnosis are often challenging. Therefore, comprehensive judgment usually requires a combination of examinations, including troponin, echocardiography (ECHO), cardiac magnetic resonance imaging (CMR), endomyocardial biopsy (EMB) and electrocardiography (ECG) (9,10). ECG, as one of the most sensitive tests for detecting cardiac injury in patients treated with ICIs (11), has the advantages of being noninvasive, convenient and economical. In particular, ECG shows good sensitivity and specificity for arrhythmias and ischemic changes. Accordingly, regular ECG testing before and during ICI therapy is recommended (5).
Although several reviews have summarized the cardiovascular toxicity associated with ICIs, most have focused on the overall spectrum of cardiotoxic effects, myocarditis, or general management strategies. In contrast, the present narrative review specifically focuses on electrocardiographic manifestations of ICI-associated cardiac injury. By integrating currently fragmented evidence, this review provides a structured summary of ECG abnormalities, including arrhythmias, conduction disturbances, waveform changes, and their potential diagnostic and prognostic value. We also discuss the role of ECG in early screening, dynamic monitoring, differential diagnosis, and its integration with other diagnostic modalities, in order to provide a more focused clinical perspective on the use of ECG in this setting. We present this article in accordance with the Narrative Review reporting checklist (available at https://cdt.amegroups.com/article/view/10.21037/cdt-2025-1-617/rc).
Methods
For this narrative review, the PubMed database was searched from February 23, 2010 to February 13, 2026 for literature on electrocardiographic changes related to ICI-associated cardiac injury. The search strategy combined Medical Subject Headings (MeSH) and free-text terms related to ICIs, cardiac injury, and ECG abnormalities. English-language articles were reviewed and narratively summarized (Table 1).
Table 1
| Items | Specification |
|---|---|
| Date of search | Initial search date: February 24, 2025; final update: February 13, 2026 |
| Databases searched | PubMed |
| Search terms used | The search combined MeSH terms and free-text terms related to immune checkpoint inhibitors, cardiac injury, and electrocardiographic abnormalities, including “immune checkpoint inhibitors”, “ICI”, “myocarditis”, “cardiotoxicity”, “cardiac injury”, “electrocardiogram”, “ECG”, “arrhythmia”, “conduction abnormality”, and “pericardial disease”. No additional filters were applied other than the language restriction |
| Timeframe | From February 23, 2010 to February 13, 2026 |
| Inclusion and exclusion criteria | English-language clinical literature describing electrocardiographic manifestations of ICI-associated cardiac injury was considered, including clinical trials, cohort studies, case-control studies, retrospective observational studies, case series, and case reports. Non-human studies, conference abstracts without full text, duplicate publications, and studies without ECG-related information were excluded |
| Selection process | Two authors reviewed the retrieved literature for relevance to the topic of electrocardiographic manifestations in ICI-associated cardiac injury. Any differences in judgment were resolved through discussion |
| Any additional considerations | This article is a narrative review. The literature search was intended to improve transparency regarding the evidence source and to support a focused qualitative synthesis of the topic |
ECG, electrocardiogram; ICI, immune checkpoint inhibitor.
Therefore, this review summarizes the possible ECG changes, including various types of arrhythmias and waveform changes, in patients who develop cardiac injury after ICI therapy. We aim to explore the value of commonly used ECG parameters, as well as newer indicators, in the diagnosis of ICI-associated cardiac injury and to provide a reference for improving the specificity and clinical application of ECG in this setting.
Electrocardiographic changes associated with ICI-associated cardiac injuries
Myocarditis, arrhythmias, acute coronary syndrome (ACS), and pericardial disease resulting from the use of ICIs can present with ECG changes (12), and 42.5% (37/87) of patients with a normal baseline ECG will develop new-onset ECG abnormalities (13). For example, myocarditis may present with tachycardia; prolonged QRS duration; ventricular arrhythmia or heart block; repolarization abnormalities; and arrhythmias, such as premature atrial contractions (PACs), premature ventricular contractions (PVCs), atrial fibrillation (AF) or atrial flutter, ventricular tachycardia (ventricular fibrillation), and atrioventricular block (AVB). ECGs of atherosclerosis and myocardial infarction present with pathological Q-waves and new changes in the ST-T segment, and pericardial disorders present with P-R segment depression, diffuse ST segment elevation, low QRS voltage, and atrial or ventricular arrhythmias.
Rhythm alteration
The main types of arrhythmias associated with ICIs include sinus tachycardia, PACs, AF (14) or atrial flutter, PVCs, ventricular tachycardia (ventricular fibrillation) and severe AVB.
A systematic review and meta-analysis revealed that the risk of arrhythmias [odds ratio (OR) =2.03, 95% confidence interval (CI): 1.13, 3.64, P=0.02] significantly increased after treatment with PD-1/PD-L1 inhibitors (15). In addition, new-onset arrhythmias occur in all patients with severe myocarditis (16). Arrhythmias are more common in elderly individuals and males, with a median patient age of 68 years (17). Older patients are more likely to develop fatal arrhythmias, which may be related to more comorbid underlying medical conditions and longer hospital stays (18). Both Wang and Liu et al. reported that PD-1 and PD-L1 inhibitors are associated with adverse arrhythmic events, whereas CTLA-4 inhibitors are not, and that combination therapy with certain ICIs further increases the risk of arrhythmic events (17,19). Most ICI-associated arrhythmias occur early in ICI therapy, with a median time of 32 days (17). Different ICIs show varying times to onset (TTO) of arrhythmia. Among them, avelumab has the shortest median TTO (1 day), whereas ipilimumab has the longest (47 days); nevertheless, 48.90% of adverse events occur within 30 days (17). Wang et al. also reported that arrhythmias induced by ICIs of different treatment regimens were different, but there was no statistically significant difference between the TTO of single and combination drugs (19). This is different from the previous findings of Zhou et al. (20). This difference may be due to the incompleteness of the database and possible data bias.
The most reported arrhythmia occurred with nivolumab monotherapy, followed by pembrolizumab monotherapy, with an increased risk of arrhythmia reported for combination therapy with two or more ICIs (17). The proportions of fatal and nonfatal arrhythmias were similar for monotherapy and combination therapy. Arrhythmias occurred in isolation in 77.77% of reported cases (19), and the majority were associated with cardiac injuries, including heart failure (9.10%), coronary artery disease (5.06%), cardiomyopathy (9.66%), pericardial disease (3.17%), and cardiac valve disease (0.46%).
Supraventricular arrhythmias (SVA) represent the most common type of ICI-associated arrhythmia and include sinus tachycardia, PACs, supraventricular tachycardia, atrial flutter, and AF. Sinus tachycardia is particularly prevalent. Power reported an incidence of 48% (25/52) in patients with ICI-associated myocarditis (21), while Song reported incidences of 12.09% (11/91) (22), 34.48% (10/29) (23). Other studies have reported incidences as high as 50% (24) and 61.54% (8/13) in patients with severe disease (16) (Table 2). In Khan’s studies, atrial arrhythmias were reported to have an incidence rate of 7.1% (27). The incidence rates of AF, atrial flutter and multisource atrial tachycardia have been reported as 21.1% (31/147), 1.4% (2/147), and 1.4% (2/147), respectively (21). PACs and AF occurred in 20.68% (6/29) and 3.45% (1/29) of patients, respectively (23). Escudier reported arrhythmias in 30 patients with ICI-associated cardiac injuries, revealing that AF, ventricular arrhythmias, and conduction disturbances accounted for 30%, 27%, and 17% of arrhythmias, respectively (28). Luke also suggested that ICI therapy can trigger AF or cause episodes of AF in patients with previous paroxysmal AF (29). The higher reporting frequency of atrial fibrillation was observed with the combination of ipilimumab-nivolumab compared to ipilimumab or nivolumab alone (30).
Table 2
| Type | Subtype | Clinical manifestations | Clinical studies | ||
|---|---|---|---|---|---|
| Cardiac injury | Suspected myocarditis | Confirmed myocarditis | |||
| Sinus arrhythmia | Sinus tachycardia | Palpitations | 11.5% (10/87) (13) | – | 12.09% (11/91) (22), 34.48% (10/29) (23), 48% (25/52) (21), 61.54% (8/13) (16) |
| Sinus bradycardia | Dizziness, fatigue | – | – | 1.1% (1/91) (22), 13.79% (4/29) (23), 23.07% (3/13) (16) | |
| Supraventricular arrhythmia | PACs | Palpitations | 4.6% (4/87) (13) | – | 3.3% (3/91) (22), 20.68% (6/29) (23), 30.7% (16) |
| AF, atrial flutter | Palpitations, pulse deficit | – | 15.4% (8/52) (10) | 3.3% (3/91) (22), 3.45% (1/29) (23), 23.8% (35/147) (21), 7.69% (1/13) (16), 30% (9/30) (16) | |
| Ventricular arrhythmia | PVCs | Palpitations, pauses | 4.6% (4/87) (13) | 28.8% (15/52) (10) | 6.59% (6/91) (22), 27% (8/30) (16), 27.59% (8/29) (23), 17% (9/52) (21), and 46.15% (6/13) (16) |
| VT, VF | Blackout, syncope, sudden death | – | – | VT: 6.59% (6/91) (22), 24.14% (7/29) (23), 10.9% (16/147) (21), 30.76% (4/13) (16); VF: 2.7% (4/147); TdP: 1.4% (2/147) (21) | |
| Heart block | AVB | Dizziness, fatigue, syncope | – | 21.2% (11/52) (10) | AVB: 6.59% (6/91) (1st), 2.2% (2/91) (2nd), 20.88% (19/91) (3rd) (22), 37.93% (11/29) (23); 7.5% (11/147) (2nd), 17% (25/147) (3rd) (21); 38.46% (5/13) (16) |
| BBB | Asymptomatic, chest tightness | – | 17.3% (9/52) (10) | LBBB: 8.79% (8/91), RBBB: 19.78% (18/91) (22), 51.72% (15/29) (23), 61.53% (8/13) (16) | |
| ST-T segment changes | ST segment elevation | Chest tightness, pain | – | 32.7% (17/52) (10) | 31.03% (9/29) (23), 20.88% (19/91) (22), 46.15% (6/13) (16) |
| ST segment depression | Chest tightness | – | – | 44.82% (13/29) (23), 5.49% (5/91) (22), 53% (7/13) (16) | |
| T wave inversion | Chest tightness, pain | 29.9% (26/87) (13) | – | 6.59% (6/91) (22), 58.62% (17/29) (23), 40% (21/52) (21), 46.15% (6/13) (16) | |
| Uncategorized | QRS prolongation | Atypical symptoms | – | – | In the setting of ICI myocarditis; QRS >110 ms is associated with MACEs (25,26); all-cause mortality (22) |
| Low-voltage Sokolow-Lyon Index | Chest tightness, edema | – | – | 3.3% (3/91) (22), 34.48% (10/29) (23), 46.15% (6/13) (16) | |
| fQRS | Asymptomatic, chest tightness, shortness of breath | – | – | 55.17% (16/29) (23); 61.5% (8/13) (16) | |
| Prolonged Q-T (QTc) interval | Atypical symptoms, syncope, sudden death | – | – | 41.38% (12/29) (23); 38.46% (5/13) (16) | |
All percentages in Table 2 refer to the proportion of patients with ICI-associated cardiac injury who exhibited the corresponding electrocardiographic changes. Percentages are presented as n/N when sufficient data were available from the original studies; otherwise, only the reported percentage is shown. AF, atrial fibrillation; AVB, atrioventricular block; BBB, bundle branch block; fQRS, fragmented QRS; ICI, immune checkpoint inhibitor; LBBB, left BBB; MACEs, major adverse cardiovascular events; PACs, premature atrial contractions; PVCs, premature ventricular contractions; RBBB, right BBB; TdP, torsade de pointes; VF, ventricular fibrillation; VT, ventricular tachycardia.
Ventricular arrhythmias are an important cause of sudden cardiac death (SCD) in patients with ICI-associated myocarditis, accounting for 14.34% (17), with clinical manifestations ranging from palpitations to syncope. Common types of ventricular arrhythmias include PVCs (14). Patients with sustained ventricular tachycardia, bidirectional ventricular tachycardia (BVT), polymorphic ventricular tachycardia (31), torsades de pointes (TdP), and ventricular fibrillation have a poorer prognosis (32). Most of these arrhythmias are associated with myocarditis. Among patients with ICI-associated myocarditis, the incidences of sustained ventricular tachycardia and TdP were 10.9% (16/147) and 1.4% (2/147), respectively (21). The incidences of PVCs and ventricular tachycardia were 27.59% (8/29) and 24.14% (7/29), respectively (23). In patients with severe myocarditis, the incidences of premature ventricular beats and ventricular tachycardia were 46.15% (6/13) and 30.76% (4/13), respectively (16) (Table 2).
Cases of BVT caused by ICIs have been reported both at home and abroad (16,33-38). The age of onset is 34–79 years, with initial symptoms including palpitations, chest tightness, and progressive aggravation of dyspnea. The causative drugs include pembrolizumab, camrelizumab, sintilimab, and pembrolizumab.
ICI-associated arrhythmias also include slow-type arrhythmias, such as heart block (39-41) and sinus arrest (23), among which AVB is the most common. A 2018 systematic review reported that the incidence of conduction-related cardiac injury caused by ICIs was 10%, and deaths due to third-degree AVB accounted for 50% of the total deaths. First-degree AVB is the most frequent type (13,39). Power et al. reported that among 147 patients, 25 cases (17%) presented with AVB, including 11 cases (7.5%) of second-degree AVB (21). Song et al. analyzed ECGs from 91 patients with ICI-associated myocarditis and found that 29.67% developed AVB, including first-degree (22.22%), second-degree (7.41%), and third-degree AVB (70.37%). Conduction abnormalities such as left bundle branch block (LBBB), right bundle branch block (RBBB), left anterior fascicular block, and left posterior fascicular block were also observed (22). The incidence of LBBB was 19% (10/52), whereas RBBB was more frequently observed.
Notably, arrhythmias are common comorbidities in patients with cancer (42) and a frequent complication of anticancer therapies (43), often occurring concurrently with other irAEs. Therefore, when arrhythmias arise secondary to other irAEs or as a direct result of ICI therapy, they require a differential diagnosis. The diagnosis of ICI-associated arrhythmias remains one of exclusion.
Waveform alteration
In addition to arrhythmias, ICIs may cause various changes in ECG parameters, including prolonged QRS duration, low QRS voltage, pathological Q waves, ST segment elevation or depression, T wave inversion, and prolonged QT (QTc) intervals (22,24,44,45). Although ECG lacks specificity for the diagnosis of ICI-associated cardiac injuries, it can detect subtle new conduction abnormalities in asymptomatic patients, which is highly valuable for the early diagnosis of ICI-associated cardiac injuries.
The incidence of prolonged QRS duration is 19.2% in patients with myocarditis and 45% in those with severe myocarditis (24). QRS duration is significantly prolonged compared with baseline in patients with myocarditis (P=0.02) (22) (Table 2). In addition to prolonged duration, the QRS complex may also show other changes, such as fragmented QRS (fQRS) (16). It is associated with left ventricular dysfunction, ventricular arrhythmias, and idiopathic ventricular fibrillation (IVF) (45). The presence of fQRS may indicate a poor prognosis (16,46).
Geng reported a decreasing trend in the Sokolow-Lyon index after treatment with ICIs (13). Power analyzed the Sokolow-Lyon index in patients with ICI-associated myocarditis and reported that the voltage during myocarditis was significantly lower than that at baseline (1.39 vs. 1.69; P=0.006) (21). According to Song et al., the incidence of low voltage among patients with ICI-associated myocarditis was 34.48% (10/29) (23) (Table 2).
The incidence of pathological Q waves in patients with ICI-associated myocarditis is approximately 11% (24), while another study reported an incidence of 13.79% (4/29) (23). In myocarditis, Q waves are mostly distributed in the inferior and lateral leads.
ICIs have also been reported to accelerate atherosclerosis and precipitate ACS. A meta-analysis including 22 clinical trials revealed that the incidence of ICI-associated myocardial infarction in patients with non-small cell lung cancer is approximately 1% (47). A single-center study using univariate Cox regression revealed that the risk of atherosclerotic cardiovascular and cerebrovascular irAEs (such as myocardial infarction, coronary artery revascularization, and ischemic stroke) increased nearly 4-fold (HR =4.7, 95% CI: 3.5–6.2) after treatment (48). These ischemic events may also contribute to the development of pathological Q waves.
In patients with ICI-associated myocarditis, the incidence of repolarization abnormalities significantly increased [T wave changes 52% (27/52), P=0.01 and ST segment changes 25% (13/52), P=0.008]. The ST segment may be elevated or depressed (14,16,49) and can appear simultaneously in multiple leads [such as the anterior wall leads and inferior wall leads (50)]. ST segment elevation is relatively common, with an incidence of 20.88% (22), and may reach 46.15% (6/13) in patients with severe myocarditis (16). These changes are often acute and demonstrate relatively high specificity. In Song’s study, 32.97% of patients presented with new ST-T elevation or depression (elevations in 19 patients and depression in 5 patients), which normalized after corticosteroids treatment (22). In patients with severe ICI-associated myocarditis, the incidence of ST-T elevation or depression is 100%, and compared with survivors, patients who die are more likely to have ST segment depression [46.15% (6/13) vs. 7.69% (1/13), P=0.029] (16). In another study, the incidences of ST-segment elevation, ST-segment depression, and T-wave abnormalities were 31.03% (9/29), 44.82%, and 58.62% (17/29), respectively (23) (Table 2).
Beyond myocarditis, ICIs may also trigger ACS. Naqash et al. analyzed 107 retrospective studies based on ICI therapy clinical trials and reported that ACS accounted for approximately 20% of ICI-associated cardiac injuries (48). ACS can cause changes in ventricular repolarization, typically manifested as an elevation of the ST segment. ICI-associated pericarditis can also manifest as diffuse ST segment elevation, which is more common in the setting of pericarditis (51).
Some researchers have also reported the concept of the QRS-T angle in the description of changes in the ST segment, which may be included in the differential diagnosis of this disease (52,53).
Whether ICIs can cause QTc prolongation and whether this leads to severe consequences remain controversial. Geng reported a trend toward QTc prolongation in patients treated with ICIs (13). Gao et al. reported a QTc prolongation incidence of 31.5%, which increased to 70% in patients with severe myocarditis, and suggested that QTc prolongation may predict a higher risk of severe disease (24). Another study reported an incidence of 41.38% (12/29) (23). However, other studies found no statistically significant association between QT prolongation and cardiovascular mortality (P=0.266) (16), Zlotoff’s study indicated that the QTc interval in patients with ICI-associated myocarditis (435±39 ms) were not significantly longer than those in pre-myocarditis (422±27 ms, P=0.42) and the QTc interval was not correlated with major adverse cardiovascular events (MACEs) (26). These discrepancies may be explained by small sample sizes and inconsistent correction formulas. Therefore, larger studies using standardized QT correction methods are required to clarify this issue. Nonetheless, QTc should be closely monitored by clinicians. In patients with underlying cardiovascular disease, concomitant use of QT-prolonging medications (such as antiarrhythmics, antibiotics, antihistamines, or antipsychotics), or electrolyte disturbances, careful monitoring of QTc and its dynamic changes is recommended to identify those at high risk of MACEs and SCD.
Pathophysiological mechanisms
ICI-associated cardiac injury is rare but potentially fatal, and its pathogenesis remains incompletely understood. Available evidence supports a convergent model in which loss of immune tolerance and systemic immune activation lead to myocardial and/or vascular injury through overlapping mechanisms, including checkpoint perturbation within cardiac tissues, cytokine-driven inflammation, and humoral autoimmunity (54-56) (Figure 1).
There are several mechanisms of electrocardiographic changes associated with cardiac injury caused by ICIs (Figure 2).
Immune-mediated inflammatory response
ICIs can activate T cells, causing them to attack cardiomyocytes, leading to myocarditis. Inflammation and myocardial cell damage disrupt normal cardiac electrical activity. T-cell infiltration of the cardiac conduction system, such as the sinoatrial node or atrioventricular node, increases the risk of conduction disturbances, including complete AVB and AF. A large number of CD8+ T cells have been observed in the cardiac tissues of patients with myocarditis, highlighting the key role of immune-mediated inflammation (26). ICIs may also induce BVT through delayed afterdepolarization-triggered activity: inflammatory cell infiltration may generate two ventricular ectopic foci with different triggering thresholds, or a single abnormal focus with alternating conduction pathways, resulting in BVT (38). In addition, inflammation may destabilize coronary plaques, accelerate plaque rupture (9), and induce coronary vasospasm (57), thereby contributing to ACS.
Endocrine disorders and electrolyte imbalance
ICIs may lead to endocrine system disorders, such as hyper- or hypothyroidism, which can alter heart rate (e.g., sinus tachycardia) and increase the incidence of arrhythmias (e.g., atrial tachycardia) (58). Moreover, immune activation promotes the release of large amounts of cytokines that may disturb intracellular calcium homeostasis in cardiomyocytes, contributing to repolarization abnormalities, including QT interval prolongation or shortening (59). Electrolyte disorders further cause changes in cardiac repolarization, resulting in prolonged or shortened Q-T intervals and U wave abnormalities.
Direct cardiotoxicity
Some studies suggest that ICIs may exert direct toxic effects on cardiomyocytes, leading to apoptosis or necrosis. Loss of viable myocardium may reduce electrical potential and produce pathological Q waves. Such cellular injury can also impair normal conduction pathways, predisposing patients to heart block and other arrhythmic events (22).
Myocardial fibrosis
Persistent myocarditis and myocardial injury may promote myocardial fibrosis. The formation of fibrotic tissue disrupts normal electrical conduction, resulting in QRS widening and the appearance of fQRS, and may increase the risk of adverse cardiac events (60).
Immune response of the cardiovascular system
Systemic immune responses triggered by ICIs may also affect the cardiovascular system. For example, systemic inflammation can damage vascular endothelial cells and increase the risk of thrombosis, leading to impaired myocardial perfusion and subsequent arrhythmias (61).
Diagnostic and prognostic value
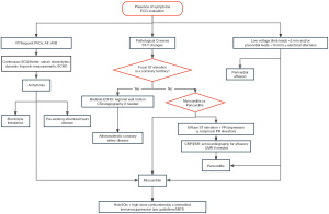
ECG plays a pivotal role in both the differential diagnosis and prognostic assessment of ICI-associated cardiac injury. In symptomatic patients, ECG abnormalities can be broadly categorized into three major patterns, each guiding subsequent diagnostic evaluation and management (57,62).
First, arrhythmias or conduction abnormalities, including ventricular tachycardia or frequent PVCs, new-onset AF, and AVB, warrant immediate attention. These findings should prompt continuous ECG or Holter monitoring, assessment of serum electrolytes, serial troponin measurements, and transthoracic ECHO to evaluate secondary causes such as electrolyte imbalance or pre-existing structural heart disease and to identify underlying myocarditis.
Second, pathological Q waves or ST-T segment abnormalities require further stratification. When ST-segment elevation is focal and corresponds to a specific coronary territory, bedside ECHO for regional wall-motion assessment and coronary computed tomography angiography (CTA) or invasive coronary angiography should be considered to support a diagnosis of atherosclerotic coronary artery disease. In contrast, when ST-T changes are diffuse or non-territorial, differentiation between myocarditis and pericarditis is necessary.
Third, low QRS voltage (defined as <5 mm in limb leads and/or <10 mm in precordial leads), with or without electrical alternans, raises suspicion for pericardial effusion and possible pericarditis. Pericarditis is further supported by diffuse ST-segment elevation accompanied by PR-segment depression (± reciprocal PR elevation) and can be evaluated using inflammatory markers (CRP/ESR), ECHO to assess effusion, and CMR when needed. When myocarditis is suspected or confirmed, ICIs should be withheld and high-dose corticosteroids promptly initiated, with escalation of immunosuppressive therapy guided by current recommendations and multidisciplinary team (MDT) assessment (Figure 3).
From a prognostic perspective, cardiac arrest, heart block, and ventricular arrhythmias are the three leading reported causes of death in patients with ICI-associated cardiac injury. Accordingly, patients receiving ICIs who present with palpitations, presyncope, or syncope should undergo prompt ECG evaluation, including standard ECG and/or Holter monitoring, to identify the type and severity of arrhythmia and to guide timely intervention.
When severe ventricular tachycardia or even BVT is detected on ECG, ICIs should be discontinued immediately and antiarrhythmic therapy should be initiated. In the presence of hemodynamic instability, electrical cardioversion and extracorporeal membrane oxygenation support should be promptly implemented (63,64). Implantable cardioverter-defibrillators are used for secondary prevention of ventricular arrhythmias (23). Most ICI-associated arrhythmias are reversible, and ventricular arrhythmias often improve as the underlying inflammatory process resolves.
Third-degree AVB is associated with serious clinical consequences (65,66) and may require implantation of a temporary (67) or permanent pacemaker (13,38). AVB is typically secondary to ICI-associated myocarditis. Approximately 13.6% (20/147) of patients require pacemaker implantation because of high-grade AVB (21) (Table 2). The appearance of an AVB on ECG may strongly suggest underlying ICI-associated myocarditis (4,68). Patients who develop third-degree AVB have a higher risk of all-cause mortality within 30 days. Although first- and second-degree AVB are often less symptomatic, the presence of concomitant bilateral bundle branch block indicates delayed conduction in both the atrioventricular node and distal conduction system and carries a risk of progression to complete AVB (31,69). Therefore, close monitoring and timely intervention are warranted.
In patients with ICI-associated myocarditis complicated by arrhythmias, early and adequate anti-inflammatory therapy is more important than antiarrhythmic drugs or permanent pacemaker implantation, because conduction disturbances are often reversible and may recover with the resolution of inflammation (8,70). Routine permanent pacemaker implantation is therefore not recommended (69,71). However, permanent pacing may be required in selected cases when myocardial fibrosis becomes irreversible and conduction abnormalities persist or progress despite adequate immunosuppressive treatment (31).
Prolonged QRS duration is a useful marker for both diagnosis and risk stratification of ICI-associated myocarditis (72). QRS prolongation is associated with an increased risk of MACEs, including cardiovascular death, cardiac arrest, cardiogenic shock, and complete heart block (58). Wider QRS durations are correlated with worse prognosis; notably, each 10 ms increase in QRS duration increases the probability of MACEs by approximately 1.3-fold (73). QRS duration is also directly related to left ventricular end-diastolic volume (LVEDV). Jhamnani et al. reported that abnormal QRS findings are associated with reduced left ventricular ejection fraction (LVEF) in acute myocarditis, which may help identify patients with impaired cardiac function (74). In some cases, prolonged QRS duration may be reversible and normalize with clinical improvement, although persistent abnormalities may occur.
Early disappearance of Q waves in myocarditis suggests reversible myocardial damage and resolution of inflammation. Conversely, persistent pathological Q waves are associated with worse prognosis, particularly when accompanied by ST-segment elevation. Pathological Q waves are linked to all-cause mortality [12/19 (63%) vs. 18/106 (17.0%)] with a hazard ratio of 5.98 (95% CI: 2.8–12.79; P<0.001) and are negatively correlated with the Sokolow-Lyon index (23).
Combined analysis of ECGs with other diagnostic methods
Because ECG alone lacks specificity for diagnosing ICI-associated cardiac injuries, it must often be combined with other diagnostic methods for a more accurate analysis. According to the latest guidelines from the European Society of Cardiology (ESC), ECG, along with measurements of brain natriuretic peptide (BNP), troponin, and ECHO, should be performed before initiating ICIs, with repeated testing during the treatment process (75). The combination of ECG changes with elevated troponin and BNP levels is key for early screening and assessing the risk of myocarditis. In ICI-associated myocarditis, serum troponin levels may be mildly or markedly elevated, although a minority of patients may present with normal levels. While ECG detects electrophysiological abnormalities, elevated troponin and BNP reflect myocardial injury (76). Bonaca et al. proposed a diagnostic strategy integrating CMR, clinical manifestations, and ECG abnormalities for suspected ICI-associated myocarditis. CMR has high specificity for diagnosing myocarditis; however, its sensitivity in ICI-associated myocarditis may be relatively limited (77). CMR provides detailed imaging of myocardial structure and inflammation, whereas ECG supplements information regarding arrhythmias and conduction abnormalities. ECHO can detect reduced myocardial contractility as well as localized or diffuse ventricular wall motion abnormalities, and it can also help determine whether low QRS voltage is attributable to pericardial effusion or hemorrhage. When combined with ECG, ECHO helps distinguish between acute and chronic progression (54). In patients with newly detected wall motion abnormalities, the diagnosis of myocarditis can be further supported by clinical symptoms, elevated cardiac biomarkers, ECG changes, and the exclusion of coronary artery disease by angiography. Multiple concordant diagnostic findings substantially increase diagnostic confidence (54). EMB is the gold standard for the diagnosis of myocarditis in patients receiving ICIs. However, it is infrequently performed in clinical practice because of its invasive nature and limited patient acceptance (78). In summary, the combined use of ECG, biomarkers, imaging modalities, and—when appropriate—histopathology enables a more comprehensive and accurate diagnosis of ICI-associated myocarditis, thereby facilitating individualized treatment and improving clinical outcomes.
Discussion
Recommendations for ECG follow-up and adjustment of ICIs, and management of ICI-associated cardiac toxicity
Because ICIs may induce diverse forms of cardiac injury with potentially severe consequences, screening for pre-existing cardiovascular disease is recommended before treatment initiation. During therapy, patients should undergo regular follow-up, including symptom assessment, ECG monitoring, and measurement of cardiac biomarkers (e.g., creatine kinase and troponin).
Once cardiac adverse events are suspected, early consultation with a cardiologist is advised to evaluate the type and severity of cardiac involvement and to initiate appropriate therapy to preserve cardiac function.
Patients with elevated troponin levels or new conduction abnormalities should be transferred promptly to a coronary care unit. High-dose corticosteroids should be administered as first-line therapy and may be supplemented, when necessary, with advanced life-support measures such as temporary pacing. In severe or refractory cases, additional immunosuppressive agents—including infliximab, mycophenolate mofetil, anti-thymocyte globulin, or tacrolimus—may be considered.
Management of arrhythmias should follow established cardiology guidelines and clinical judgment. After resolution of conduction abnormalities and recovery of cardiac function, corticosteroids should be tapered gradually and discontinued only after cardiac biomarkers have normalized.
Some patients with mild cardiac involvement may recover completely and safely resume ICI therapy, although recurrence remains possible. In contrast, patients with severe cardiac toxicity should permanently discontinue ICIs, undergo long-term cardiac monitoring, and may require sustained medical management.
Impact of comorbidities on ECG interpretation
In clinical practice, the interpretation of ECG abnormalities in patients receiving ICIs is often complicated by the presence of multiple comorbidities. Advanced age is associated with baseline conduction slowing, increased prevalence of atrial arrhythmias, and degenerative changes in the cardiac conduction system, which may predispose patients to AVB or BBB of ICI-related cardiac injury (18). Similarly, pre-existing coronary artery disease can result in baseline ST-T abnormalities, pathological Q waves, or repolarization changes, potentially confounding the differentiation between ICI-associated myocarditis and ischemic heart disease (19,54). Hypertension, particularly when accompanied by left ventricular hypertrophy, may alter QRS voltage and repolarization patterns, further complicating ECG interpretation.
These comorbid conditions may not only influence baseline ECG patterns but also modify the cardiac response to immune checkpoint inhibition, increasing susceptibility to arrhythmias or exacerbating conduction disturbances during inflammatory injury. Therefore, ECG findings in patients treated with ICIs should be interpreted in the context of age, cardiovascular risk factors, and pre-existing structural heart disease. Failure to account for these factors may lead to misattribution of ECG abnormalities to ICIs or delayed recognition of ICI-associated cardiac toxicity. A comprehensive clinical assessment integrating ECG findings with baseline cardiovascular status, imaging, and biomarkers is essential for accurate diagnosis and risk stratification.
Emerging technologies and novel indicators
The early identification of ICI-associated cardiac injuries using ECG is still in an exploratory phase. As clinical understanding of ICI-associated cardiac injuries deepens, related research is expanding, and more novel diagnostic indicators are being incorporated (10). For example, Song reported that patients who died had a higher frequency of abnormal P waves (24.14% vs. 6.90%, P=0.010) (23). Applying artificial intelligence (AI) and machine learning to large-scale ECG data analysis, together with expanded training datasets and optimized model architectures, can enable the detection of subtle ECG abnormalities that may be overlooked by conventional manual interpretation, such as changes in QRS duration, voltage, degree of ST-segment depression, fQRS, or increased QT dispersion. These subtle abnormalities may be related to inflammatory infiltration, myocardial fibrosis, or myocardial autoantibodies and could serve as early markers of myocardial injury induced by ICIs. Compared with manual interpretation, AI-based algorithms may offer higher efficiency and improved reproducibility for quantitative ECG analysis. Integrating AI-driven feature extraction with advanced statistical or machine-learning models to identify characteristic patterns and their temporal evolution may enable more accurate early detection of ICI-associated cardiac injury, thereby facilitating timely intervention, reducing severe cardiac adverse events, and improving patient outcomes. In parallel, the increasing use of wearable devices enables continuous and longitudinal ECG surveillance, making it feasible to capture dynamic changes, rates of change, and characteristic rhythm or waveform alterations in real-world settings. By integrating machine learning and AI algorithms to process ECG data, extract various parameters, and quantify cardiac electrical activity, ICI-associated cardiac injuries may be predicted, diagnosed, and assessed more accurately and at an earlier stage, thereby enabling individualized monitoring strategies for high-risk patients and ultimately reducing morbidity and mortality.
Limitations of current evidence
There are several limitations in this study. Many of the included studies are retrospective or based on database case reports, which may introduce biases, including preferential inclusion of clinically severe cases, missing data, and reporting bias. Additionally, many studies are not conducted according to predesigned experimental protocols, which may further increase selection bias. The relatively low incidence of ICI-associated cardiac injury also results in limited sample sizes, thereby affecting the representativeness and generalizability of findings. Therefore, larger-scale prospective clinical studies are needed to further validate these findings. Moreover, current research has focused mainly on ICI-associated myocarditis, and few studies regarding other types of cardiac injury related to ICIs have been reported, which may suggest that other forms of cardiac damage are yet to be fully recognized. Future studies should explore different types of cardiac injuries to enhance our understanding and management of ICI-associated cardiac injuries.
Conclusions
ECG is a practical and important noninvasive tool in the evaluation of ICI-associated cardiac injury, with value in screening, early detection, and dynamic monitoring. Reported ECG manifestations are diverse and may include arrhythmias, conduction abnormalities, and waveform changes, but many findings remain nonspecific and should be interpreted together with clinical presentation, cardiac biomarkers, and imaging results. Current evidence is still limited, particularly regarding specific ECG markers for early diagnosis, temporal evolution, and prognostic stratification. Further studies are needed to clarify the clinical significance of ECG abnormalities and to improve risk assessment and cardiac safety during ICI therapy.
Acknowledgments
We would like to express our sincere gratitude to all individuals who contributed to the completion of this research. Special thanks to Lianyu Feng, Ruixin Wang, Shiman Liu, Kaiheng Hu, Qianyue Peng, and all other colleagues for their invaluable suggestions, support, and encouragement throughout this work. We greatly appreciate their time, effort, and dedication. We also appreciate the guidance and constructive feedback provided by Liwen Wei.
Footnote
Reporting Checklist: The authors have completed the Narrative Review reporting checklist. Available at https://cdt.amegroups.com/article/view/10.21037/cdt-2025-1-617/rc
Peer Review File: Available at https://cdt.amegroups.com/article/view/10.21037/cdt-2025-1-617/prf
Funding: This work was supported by the National Natural Science Foundation of China (grant Nos. 31960152 and 32460174 to D.L.; No. 82460091 to S.Z.); the Jiangxi Provincial Department of Science and Technology (grant Nos. 20232BAB206096 and 20242BAB26152 to Z.L. and D.L.); the Jiangxi Provincial Health Technology Project (grant No. 202410011 to S.Z.); and the School of Basic Medical Sciences, Jiangxi Medical College, Nanchang University.
Conflicts of Interest: All authors have completed the ICMJE uniform disclosure form (available at https://cdt.amegroups.com/article/view/10.21037/cdt-2025-1-617/coif). The authors have no conflicts of interest to declare.
Ethical Statement: The authors are accountable for all aspects of the work in ensuring that questions related to the accuracy or integrity of any part of the work are appropriately investigated and resolved.
Open Access Statement: This is an Open Access article distributed in accordance with the Creative Commons Attribution-NonCommercial-NoDerivs 4.0 International License (CC BY-NC-ND 4.0), which permits the non-commercial replication and distribution of the article with the strict proviso that no changes or edits are made and the original work is properly cited (including links to both the formal publication through the relevant DOI and the license). See: https://creativecommons.org/licenses/by-nc-nd/4.0/.
References
- Spallarossa P, Meliota G, Brunelli C, et al. Potential cardiac risk of immune-checkpoint blockade as anticancer treatment: What we know, what we do not know, and what we can do to prevent adverse effects. Med Res Rev 2018;38:1447-68. [Crossref] [PubMed]
- Gong J, Drobni ZD, Alvi RM, et al. Immune checkpoint inhibitors for cancer and venous thromboembolic events. Eur J Cancer 2021;158:99-110. [Crossref] [PubMed]
- Ederhy S, Cautela J, Ancedy Y, et al. Takotsubo-Like Syndrome in Cancer Patients Treated With Immune Checkpoint Inhibitors. JACC Cardiovasc Imaging 2018;11:1187-90. [Crossref] [PubMed]
- Herrmann J. Adverse cardiac effects of cancer therapies: cardiotoxicity and arrhythmia. Nat Rev Cardiol 2020;17:474-502. [Crossref] [PubMed]
- Salem JE, Manouchehri A, Moey M, et al. Cardiovascular toxicities associated with immune checkpoint inhibitors: an observational, retrospective, pharmacovigilance study. Lancet Oncol 2018;19:1579-89. [Crossref] [PubMed]
- Altan M, Toki MI, Gettinger SN, et al. Immune Checkpoint Inhibitor-Associated Pericarditis. J Thorac Oncol 2019;14:1102-8. [Crossref] [PubMed]
- Johnson DB, Menzies AM. Combination immunomodulation for immune-checkpoint-inhibitor-associated myocarditis. Nat Rev Clin Oncol 2023;20:427-8. [Crossref] [PubMed]
- Chinese Anti-Cancer Association Society of Integrative Cardio-Oncology. Chinese expert consensus on the surveillance and management of immune checkpoint inhibitor-related myocarditis (2020 version). Chin J Clin Oncol 2020;47:1027-38.
- Lyon AR, Yousaf N, Battisti NML, et al. Immune checkpoint inhibitors and cardiovascular toxicity. Lancet Oncol 2018;19:e447-58. [Crossref] [PubMed]
- Xu Y, Song Y, Liu X, et al. Prediction of major adverse cardiac events is the first critical task in the management of immune checkpoint inhibitor-associated myocarditis. Cancer Commun (Lond) 2022;42:902-5. [Crossref] [PubMed]
- Schneider BJ, Naidoo J, Santomasso BD, et al. Management of Immune-Related Adverse Events in Patients Treated With Immune Checkpoint Inhibitor Therapy: ASCO Guideline Update. J Clin Oncol 2021;39:4073-126. [Crossref] [PubMed]
- Zhou F, Liu G, Zhang S, et al. Cardiotoxicity in cancer immunotherapy: a systematic review and global meta-analysis. J Transl Med 2025;23:718. [Crossref] [PubMed]
- Geng XH, Zhang N, Song WH, et al. Zhonghua Xin Xue Guan Bing Za Zhi 2024;52:690-7. [Arrhythmias and electrocardiographic characteristics in cancer patients treated with immune checkpoint inhibitors]. [PubMed]
- Zou XZ, Wang F, Li GX, et al. Clinical analysis of the severe programmed death 1 inhibitor myocarditis. Journal of Cardiovascular & Pulmonary Diseases 2022;4:630-4.
- Zhang C, Wei F, Ma W, et al. Immune-related cardiovascular toxicities of PD-1/PD-L1 inhibitors in solid tumors: an updated systematic review and meta-analysis. Front Immunol 2024;15:1255825. [Crossref] [PubMed]
- Song W, Zhang N, Xu Y, et al. Clinical and electrocardiographic characteristics of severe immune checkpoint inhibitor related myocarditis. Chin J Cardiac Arrhyth 2023;27:96-103.
- Liu Y, Chen Y, Zeng Z, et al. Arrhythmic events associated with immune checkpoint inhibitors therapy: A real-world study based on the Food and Drug Administration Adverse Event Reporting System database. Cancer Med 2023;12:6637-48. [Crossref] [PubMed]
- Rubio-Infante N, Ramírez-Flores YA, Castillo EC, et al. Cardiotoxicity associated with immune checkpoint inhibitor therapy: a meta-analysis. Eur J Heart Fail 2021;23:1739-47. [Crossref] [PubMed]
- Wang F, Wei Q, Wu X. Cardiac arrhythmias associated with immune checkpoint inhibitors: A comprehensive disproportionality analysis of the FDA adverse event reporting system. Front Pharmacol 2022;13:986357. [Crossref] [PubMed]
- Zhou YW, Zhu YJ, Wang MN, et al. Immune Checkpoint Inhibitor-Associated Cardiotoxicity: Current Understanding on Its Mechanism, Diagnosis and Management. Front Pharmacol 2019;10:1350. [Crossref] [PubMed]
- Power JR, Alexandre J, Choudhary A, et al. Electrocardiographic Manifestations of Immune Checkpoint Inhibitor Myocarditis. Circulation 2021;144:1521-3. [Crossref] [PubMed]
- Song W, Zheng Y, Dong M, et al. Electrocardiographic Features of Immune Checkpoint Inhibitor-Associated Myocarditis. Curr Probl Cardiol 2023;48:101478. [Crossref] [PubMed]
- Song W, Chen Z, Zheng Y, et al. Clinical and electrocardiographic characteristics of immune checkpoint inhibitor-related myocarditis. J Electrocardiol 2024;86:153779. [Crossref] [PubMed]
- Gao Y, Zhang H, Qiu Y, et al. Early identification of severe immune checkpoint inhibitor associated myocarditis: From an electrocardiographic perspective. Cancer Med 2024;13:e7460. [Crossref] [PubMed]
- Patel RP, Parikh R, Gunturu KS, et al. Cardiotoxicity of Immune Checkpoint Inhibitors. Curr Oncol Rep 2021;23:79. [Crossref] [PubMed]
- Zlotoff DA, Hassan MZO, Zafar A, et al. Electrocardiographic features of immune checkpoint inhibitor associated myocarditis. J Immunother Cancer 2021;9:e002007. [Crossref] [PubMed]
- Khan DA, Mohammed N, Kottschade LA, et al. Atrial Arrhythmia Incidence and Outcomes in Patients Treated With Immune Checkpoint Inhibitor Therapy. Am J Cardiol 2026;S0002-9149(26)00050-0.
- Escudier M, Cautela J, Malissen N, et al. Clinical Features, Management, and Outcomes of Immune Checkpoint Inhibitor-Related Cardiotoxicity. Circulation 2017;136:2085-7. [Crossref] [PubMed]
- Joseph L, C, Nickel A, Patel A, et al. Incidence of Cancer Treatment Induced Arrhythmia Associated with Immune Checkpoint Inhibitors. J Atr Fibrillation 2021;13:2461. [Crossref] [PubMed]
- Balzano N, Mascolo A, Ruggiero D, et al. Pharmacovigilance study on the reporting frequency of atrial fibrillation with immune checkpoint inhibitors: insights from FDA Adverse Event Reporting System. Ther Adv Drug Saf 2025;16:20420986241312497. [Crossref] [PubMed]
- Bae S, Vaysblat M, Ng J, et al. Durvalumab-Associated Myocarditis Initially Presenting With Sinus Bradycardia Progressing Into Complete Heart Block. Cureus 2023;15:e40171. [Crossref] [PubMed]
- Liu Z, Fan Y, Guo J, et al. Fulminant myocarditis caused by immune checkpoint inhibitor: a case report and possible treatment inspiration. ESC Heart Fail 2022;9:2020-6. [Crossref] [PubMed]
- Liu H, Shi T, Hu P, et al. A case of bidirectional ventricular tachycardia induced by immune checkpoint inhibitors. J Pract Electrocardiol 2023;32:297-8.
- Lian X, Qin Q, Wang Y, et al. The analysis of 5 cases with bidirectional ventricular tachycardia. J Clin Electrocardiol 2023;32:109-14, 118.
- Yogasundaram H, Alhumaid W, Chen JW, et al. Plasma Exchange for Immune Checkpoint Inhibitor-Induced Myocarditis. CJC Open 2021;3:379-82. [Crossref] [PubMed]
- Zhao Y, Gong Z, Guo X, et al. A case of immune checkpoint inhibitor-associated myocarditis presenting with bidirectional ventricular tachycardia. Chinese Journal of Geriatric Cardiovascular and Cerebrovascular Diseases 2023;25:1389-90.
- Jin X, Zheng R. Refractory ventricular arrhythmia in a patient with suspected immune checkpoint inhibitor-related myocarditis: a case report. Eur Heart J Case Rep 2025;9:ytaf540. [Crossref] [PubMed]
- Baher AA, Uy M, Xie F, et al. Bidirectional ventricular tachycardia: ping pong in the His-Purkinje system. Heart Rhythm 2011;8:599-605. [Crossref] [PubMed]
- Chen R, Peng L, Qiu Z, et al. Case Report: Cardiac Toxicity Associated With Immune Checkpoint Inhibitors. Front Cardiovasc Med 2021;8:727445. [Crossref] [PubMed]
- Johnson DB, Balko JM, Compton ML, et al. Fulminant Myocarditis with Combination Immune Checkpoint Blockade. N Engl J Med 2016;375:1749-55. [Crossref] [PubMed]
- Zhan L, Qin Z, Yang L, et al. Immune-related myocarditis characterized by malignant arrhythmia caused by conduction system involvement: case report and literature review. Front Oncol 2025;15:1589990. [Crossref] [PubMed]
- Font J, Milliez P, Ouazar AB, et al. Atrial fibrillation, cancer and anticancer drugs. Arch Cardiovasc Dis 2023;116:219-26. [Crossref] [PubMed]
- Curigliano G, Cardinale D, Dent S, et al. Cardiotoxicity of anticancer treatments: Epidemiology, detection, and management. CA Cancer J Clin 2016;66:309-25. [Crossref] [PubMed]
- O'Shea MP, Karikalan SA, Yusuf A, et al. Complete heart block is a significant predictor of mortality in immune checkpoint inhibitor myocarditis. Cardiooncology 2023;9:34. [Crossref] [PubMed]
- Chatterjee S, Changawala N. Fragmented QRS complex: a novel marker of cardiovascular disease. Clin Cardiol 2010;33:68-71. [Crossref] [PubMed]
- Pietrasik G, Zaręba W. QRS fragmentation: diagnostic and prognostic significance. Cardiol J 2012;19:114-21. [Crossref] [PubMed]
- Hu YB, Zhang Q, Li HJ, et al. Evaluation of rare but severe immune related adverse effects in PD-1 and PD-L1 inhibitors in non-small cell lung cancer: a meta-analysis. Transl Lung Cancer Res 2017;6:S8-S20. [Crossref] [PubMed]
- Naqash AR, Moey MYY, Cherie Tan XW, et al. Major Adverse Cardiac Events With Immune Checkpoint Inhibitors: A Pooled Analysis of Trials Sponsored by the National Cancer Institute-Cancer Therapy Evaluation Program. J Clin Oncol 2022;40:3439-52. [Crossref] [PubMed]
- de Bliek EC. ST elevation: Differential diagnosis and caveats. A comprehensive review to help distinguish ST elevation myocardial infarction from nonischemic etiologies of ST elevation. Turk J Emerg Med 2018;18:1-10. [Crossref] [PubMed]
- Naganuma K, Horita Y, Matsuo K, et al. An Autopsy Case of Late-onset Fulminant Myocarditis Induced by Nivolumab in Gastric Cancer. Intern Med 2022;61:2867-71. [Crossref] [PubMed]
- Nable JV, Lawner BJ. Chameleons: Electrocardiogram Imitators of ST-Segment Elevation Myocardial Infarction. Emerg Med Clin North Am 2015;33:529-37. [Crossref] [PubMed]
- Buttà C, Zappia L, Laterra G, et al. Diagnostic and prognostic role of electrocardiogram in acute myocarditis: A comprehensive review. Ann Noninvasive Electrocardiol 2020;25:e12726. [Crossref] [PubMed]
- Chen S, Hoss S, Zeniou V, et al. Electrocardiographic Predictors of Morbidity and Mortality in Patients With Acute Myocarditis: The Importance of QRS-T Angle. J Card Fail 2018;24:3-8. [Crossref] [PubMed]
- Hu JR, Florido R, Lipson EJ, et al. Cardiovascular toxicities associated with immune checkpoint inhibitors. Cardiovasc Res 2019;115:854-68. [Crossref] [PubMed]
- Gan L, Liu D, Ma Y, et al. Cardiotoxicity associated with immune checkpoint inhibitors: Current status and future challenges. Front Pharmacol 2022;13:962596. [Crossref] [PubMed]
- Xu S, Sharma UC, Tuttle C, et al. Immune Checkpoint Inhibitors: Cardiotoxicity in Pre-clinical Models and Clinical Studies. Front Cardiovasc Med 2021;8:619650. [Crossref] [PubMed]
- Nykl R, Fischer O, Vykoupil K, et al. A unique reason for coronary spasm causing temporary ST elevation myocardial infarction (inferior STEMI) - systemic inflammatory response syndrome after use of pembrolizumab. Arch Med Sci Atheroscler Dis 2017;2:e100-2. [Crossref] [PubMed]
- Karaviti D, Kani ER, Karaviti E, et al. Thyroid disorders induced by immune checkpoint inhibitors. Endocrine 2024;85:67-79. [Crossref] [PubMed]
- Liao J, Zhang S, Yang S, et al. Interleukin-6-Mediated-Ca(2+) Handling Abnormalities Contributes to Atrial Fibrillation in Sterile Pericarditis Rats. Front Immunol 2021;12:758157. [Crossref] [PubMed]
- Arcari L, Tini G, Camastra G, et al. Cardiac Magnetic Resonance Imaging in Immune Check-Point Inhibitor Myocarditis: A Systematic Review. J Imaging 2022;8:99. [Crossref] [PubMed]
- Schiffer WB, Deych E, Lenihan DJ, et al. Coronary and aortic calcification are associated with cardiovascular events on immune checkpoint inhibitor therapy. Int J Cardiol 2021;322:177-82. [Crossref] [PubMed]
- Pereyra Pietri M, Farina JM, Scalia IG, et al. Comparison of the diagnostic and prognostic value of criteria for immune checkpoint inhibitor related myocarditis. Cardiooncology 2025;11:30. [Crossref] [PubMed]
- Almarzuqi A, Kimber S, Quadros K, et al. Bidirectional Ventricular Tachycardia: Challenges and Solutions. Vasc Health Risk Manag 2022;18:397-406. [Crossref] [PubMed]
- Zhang Y, Li R, Jiang Y, et al. Successful ECMO support for cardiogenic shock induced by immune checkpoint inhibitor-associated myocarditis: a case report and literature review. Front Immunol 2025;16:1646040. [Crossref] [PubMed]
- Giancaterino S, Abushamat F, Duran J, et al. Complete heart block and subsequent sudden cardiac death from immune checkpoint inhibitor-associated myocarditis. HeartRhythm Case Rep 2020;6:761-4. [Crossref] [PubMed]
- Bukamur HS, Mezughi H, Karem E, et al. Nivolumab-induced Third Degree Atrioventricular Block in a Patient with Stage IV Squamous Cell Lung Carcinoma. Cureus 2019;11:e4869. [Crossref] [PubMed]
- Thompson JA, Schneider BJ, Brahmer J, et al. NCCN Guidelines Insights: Management of Immunotherapy-Related Toxicities, Version 1.2020. J Natl Compr Canc Netw 2020;18:230-41. [Crossref] [PubMed]
- Mahmood SS, Fradley MG, Cohen JV, et al. Myocarditis in Patients Treated With Immune Checkpoint Inhibitors. J Am Coll Cardiol 2018;71:1755-64. [Crossref] [PubMed]
- Xu Y, Hong L, Liu T. Ominous Electrocardiographic Abnormalities in a Patient With Hepatocellular Carcinoma. JAMA Intern Med 2022;182:674-5. [Crossref] [PubMed]
- Wei SC, Meijers WC, Axelrod ML, et al. A Genetic Mouse Model Recapitulates Immune Checkpoint Inhibitor-Associated Myocarditis and Supports a Mechanism-Based Therapeutic Intervention. Cancer Discov 2021;11:614-25. [Crossref] [PubMed]
- Song YJ, Seol SH, Song YS, et al. Prognostic implications of the electrocardiographic findings in acute myocarditis: Which is the strongest one? Indian Heart J 2021;73:121-4. [Crossref] [PubMed]
- Ukena C, Mahfoud F, Kindermann I, et al. Prognostic electrocardiographic parameters in patients with suspected myocarditis. Eur J Heart Fail 2011;13:398-405. [Crossref] [PubMed]
- Jhamnani S, Fuisz A, Lindsay J. The spectrum of electrocardiographic manifestations of acute myocarditis: an expanded understanding. J Electrocardiol 2014;47:941-7. [Crossref] [PubMed]
- Lyon AR, López-Fernández T, Couch LS, et al. 2022 ESC Guidelines on cardio-oncology developed in collaboration with the European Hematology Association (EHA), the European Society for Therapeutic Radiology and Oncology (ESTRO) and the International Cardio-Oncology Society (IC-OS). Eur Heart J 2022;43:4229-361. [Crossref] [PubMed]
- Lehmann LH, Heckmann MB, Bailly G, et al. Cardiomuscular Biomarkers in the Diagnosis and Prognostication of Immune Checkpoint Inhibitor Myocarditis. Circulation 2023;148:473-86. [Crossref] [PubMed]
- Mocan-Hognogi DL, Trancǎ S, Farcaş AD, et al. Immune Checkpoint Inhibitors and the Heart. Front Cardiovasc Med 2021;8:726426. [Crossref] [PubMed]
- Bonaca MP, Lang NN, Chen A, et al. Cardiovascular Safety in Oncology Clinical Trials: JACC: CardioOncology Primer. JACC CardioOncol 2025;7:83-95. [Crossref] [PubMed]
- Duong SQ, Vaid A, My VTH, et al. Quantitative Prediction of Right Ventricular Size and Function From the ECG. J Am Heart Assoc 2024;13:e031671. [Crossref] [PubMed]

